退休金计算方式是怎样的2025?
基础养老金:计算公式通常为(退休时上年度全市或全省城镇单位就业人员月平均工资+本人指数化月平均缴费工资)÷2×缴费年限×1%。其中,本人指数化月平均缴费工资是根据个人历年缴费工资与全市或全省在岗职工平均工资的比例来计算的。
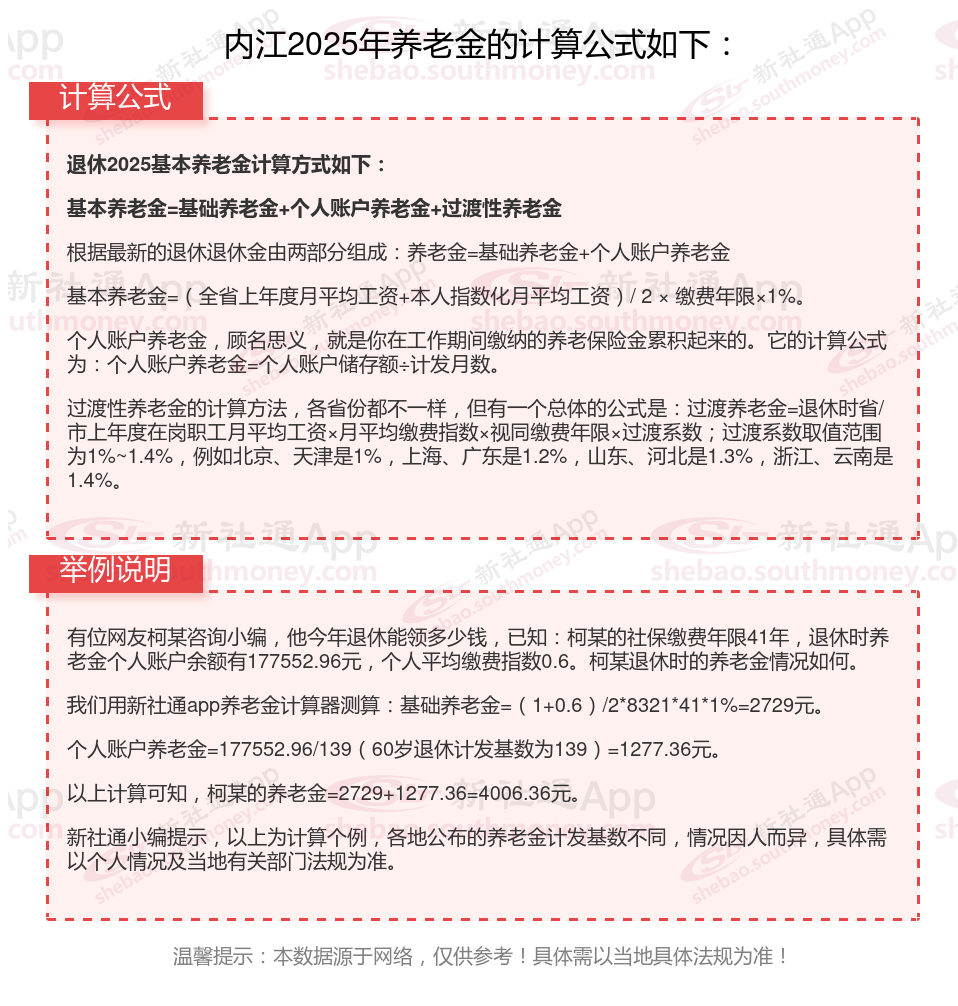
个人账户养老金:计算公式为个人账户储存额÷计发月数。

养老金缴费比例是多少?
?城镇职工养老保险?:
?单位缴费比例?:通常为16%,企业按照职工工资总额作为缴费基数,乘以这个比例缴纳养老保险费用。
?个人缴费比例?:一般为8%,职工个人以本人上年度月平均工资收入作为缴费基数,按8%的比例缴纳养老保险费。
城乡居民养老保险:
由个人自愿选择缴费档次进行缴费,缴费档次各地不同,一般设有多个档次,如每年200元、300元、500元、1000元、2000元等。
会对参保人给予一定的补贴,补贴标准也因地区而异,通常缴费档次越高,补贴金额也会相应增加。
个体劳动者(包括个体工商户和自由职业者):
缴费额通常为核定缴费基数乘以18%,但具体比例可能因地区而异。
2025年养老保险缴费比例:
预计单位缴费比例为20%,个人缴费比例为8%,总共是28%。这一比例可能因地区调整而有所变化,具体以当地社保部门为准。
综上所述,养老金缴费比例因缴费身份和地区的不同而有所差异。建议咨询当地社保部门或相关机构以获取最准确的信息。
养老金的数额受个人因素、单位因素、地区因素和体系因素等多方面影响。为了获得更高的养老金待遇,个人需要积极缴纳养老保险费用、关注法规变化并合理规划自己的职业生涯。
退休金计算
退休金
养老金计算公式
退休金
灵活养老金
养老金
退休金计算公式
退休金
东方退休金
退休工资