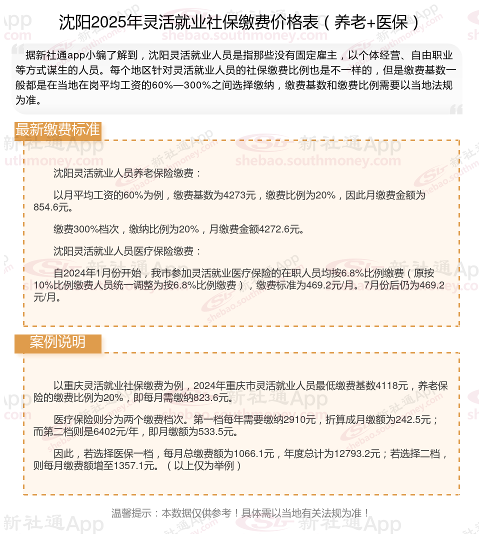
据新社通app数据显示,沈阳灵活就业养老缴费基数明细如下:
养老缴费缴费基数为:4273元;
个人缴费比例:20%;
(注:本文数据仅供参考,具体以当地缴费标准为准)
灵活就业者交社保一个月多少钱?根据新社通app-社保缴费查询工具提供的2025社保缴费标准详情数据如下:

灵活就业社保的缴费基数是以上年全省在岗职工月平均工资计算。
温馨提示:本数据仅供参考!具体需以当地有关法规为准!
灵活养老金
退休金
退休金
社保缴纳
养老保险
退休工资
退休金
退休金
退休金
个人养老金