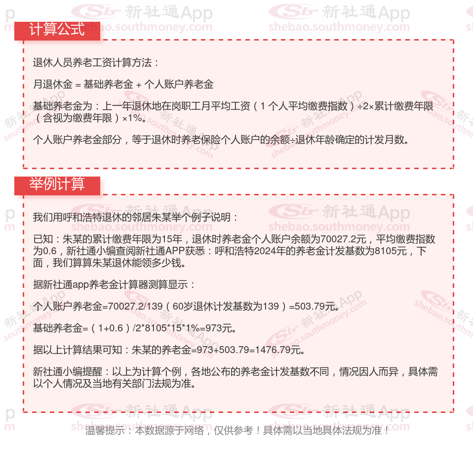
城镇职工基本养老保险的养老金由基础养老金、个人账户养老金组成,具体计算方式如下:
1.基础养老金:(当地的当年养老金计发基数+当地的当年基础养老金计发基数×平均缴费指数)÷2×缴费年限×1%;
2.个人账户养老金:养老保险个人账户累计储存额÷退休年龄确定的计发月数;

养老金基数为什么要调整?
养老金基数调整是什么意思?
养老金基数调整是指对养老保险的缴费基数进行调整的过程。这一调整是根据一定的经济和社会因素,如职工平均工资增长、物价上涨情况等来进行的,旨在适时提高基本养老保险待遇水平,确保退休人员的生活质量。
养老金基数调整参考依据什么?
根据《中华人民共和国社会保险法》第十八条,建立基本养老金正常调整机制,确定法定了养老金基数调整的法律基础。这一条款指出,会根据职工平均工资增长和物价上涨情况,适时提高基本养老保险待遇水平,从而确保养老金的实际购买力不因物价上涨而降低。
养老金基数调整的意义:
根据《中华人民共和国社会保险法》第十八条,建立基本养老金正常调整机制,确定法定了养老金基数调整的法律基础。这一条款指出,会根据职工平均工资增长和物价上涨情况,适时提高基本养老保险待遇水平,从而确保养老金的实际购买力不因物价上涨而降低。
养老金基数调整方式哪些?
养老金基数的调整通常是由相关部门根据经济和社会发展情况来确定的。具体调整方式可能包括调整缴费基数、调整缴费比例、调整养老金计算公式等。
在调整过程中,有关部门会充分考虑各种因素,如职工平均工资增长情况、物价上涨情况、养老保险基金的承受能力等,以确保调整的合理性和可持续性。
综上所述,养老金基数调整是养老保险制中的一项重要法规,它对于确保退休人员的生活质量、促进社会公平和正义具有重要意义。相关部门会根据经济和社会发展情况适时进行养老金基数的调整,以确保养老金制的稳健运行和退休人员的福祉。
温馨提示:本数据源于网络,仅供参考!具体需以当地具体法规为准!
养老工资计算
养老保险退休金计算
退休工资计算公式
退休金
长沙退休金
退休金
退休金
社保缴纳
养老金计算
山西太原退休金计算