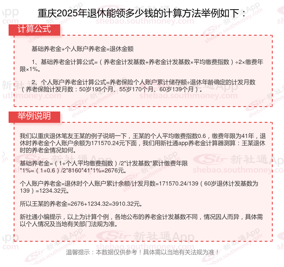
城镇职工基本养老保险的养老金由基础养老金、个人账户养老金组成,具体计算方式如下:
1.基础养老金:(当地的当年养老金计发基数+当地的当年基础养老金计发基数×平均缴费指数)÷2×缴费年限×1%;
2.个人账户养老金:养老保险个人账户累计储存额÷退休年龄确定的计发月数;

个人自行缴纳社保和单位交的有什么不同
险种不一样:
职工社保缴纳养老、医疗、工伤、失业和生育保险。
灵活就业社保:适用于自由职业者、个体工商户等非标准就业人员。灵活就业人员可以自愿参加养老保险和医疗保险,通常需要个人全额缴纳。
社保缴费基数不同:职工社保的缴费基数为用人单位的职工工资和职工个人工资,缴费基数除了法定的上下线以外,不能选择缴费基数,要根据工资多少来缴纳。而灵活就业人员参保的基数是可以根据档次来进行选择的,每个省都不一样,且选择性很大,就基本养老保险而言,有的有五个档,有的有七个档,有的有十个档,而基本医疗保险有的分一档,有的分二档,有的分一档,二档,有的可以一次性缴纳的。
户籍限制:
职工社保:适用于与企业签订正式劳动合同的职工,由公司和职工共同缴纳。
灵活就业社保:是个人自身实现就业的一种形式,没有和企业建立劳动关系。灵活就业社保只能参加养老保险或者医疗保险,也可以两者都参加,都是个人自愿缴纳的,没有强制关系。但是缴纳灵活就业社保一般需要本地户籍才能缴纳,并且还只能叫养老和医保,多的不给,相对于职工社保的五个险种,灵活就业社保保险就显得薄弱了。还可能在办理的时候,需要本人一趟趟跑社保局,整个过程会比较麻烦。
退休后的待遇:
基本养老保险:职工基本养老保险的待遇主要包括按月领取的基本养老金,该养老金根据法规要求计发,并享受正常调整待遇。
基本医疗保险:参加职工基本医疗保险的个人,达到法定退休年龄时累计缴费达到法规要求年限的,退休后不再缴纳基本医疗保险费,享受基本医疗保险待遇。这包括医疗费用中应当由基本医疗保险基金支付的部分,由社会保险经办机构与医疗机构、药品经营单位直接结算。
工伤保险:职工因工作原因受到意外伤害或者患职业病,且经工伤认定的,享受工伤保险待遇。其中,经劳动能力鉴定丧失劳动能力的,享受伤残待遇。
失业保险:为失业人员提供一定期限内的失业补助金,帮助其渡过失业期。
生育保险:为女性职工提供生育期间的医疗和津贴等。
灵活就业人员养老保险计入统筹账户部分为缴费基数的12%;
温馨提示:本数据仅供参考!具体需以当地有关法规为准!
退休工资计算
退休金计算公式
社保缴纳
缴纳社保比例
退休金计算公式
退休金计算公式
退休金计算
退休金
社保缴纳
退休金