灵活就业社保的缴费比例全部由个人承担,养老保险的缴费比例为20%。此外,灵活就业人员的缴费基数可以选择当地上年度在岗职工平均工资的60%-300%之间的任意比例。
那么,灵活就业者社保,要交多少钱一个月?根据新社通app-社保缴费查询工具提供的2025社保缴费标准详情数据:

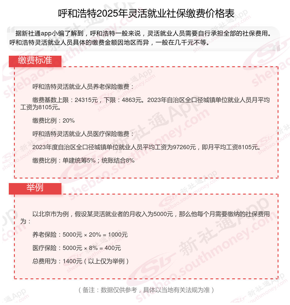
据新社通app数据显示,呼和浩特灵活就业养老保险最低缴费基数为:4863元;个人的缴费比例分别为:20%;
个人缴费金额:972.6元。
(注:本文数据仅供参考,具体以当地缴费标准为准)
社保缴纳
退休金计算公式
工龄17年退休金计算
退休金
养老保险退休金计算
养老金计算
社保缴纳
退休金
社保缴纳
退休工资