社保即社会保险,是一种为丧失劳动能力、暂时失去劳动岗位或因健康原因造成损失的人口提供收入或补偿的一种社会和经济体系。
那么,2025年灵活就业者怎么交社保?根据新社通app-社保缴费查询工具提供的2025社保缴费标准详情数据:

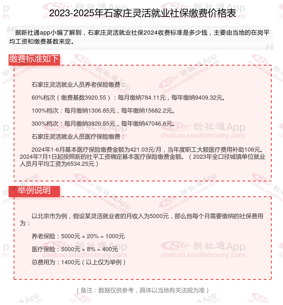
据新社通app数据显示,石家庄灵活就业养老保险缴费基数2024-2025年最新标准如下:
最低缴费基数:3920.55元;
个人缴费比例:20%;
(注:本文数据仅供参考,具体以当地缴费标准为准)
什么是社保缴纳基数?
社保缴费基数是指社会保险缴纳的缴费标准,是根据职工上一年度1月到12月的所有工资性收入所得的平均额来确定的。缴费基数有上限和下限之分,具体数额根据各地区实际情况而定。例如,北京市2024年度企业职工基本养老保险、失业保险、工伤保险、职工基本医疗保险(含生育)的月缴费基数上限为35283元,下限为6821元。
温馨提示:本数据源于网络,仅供参考!具体需以当地具体法规为准!
社保缴纳
退休金
退休金
退休金计算方法
退休金
养老退休金计算
退休金
社保缴纳
社保退休工资计算方法
养老金计算