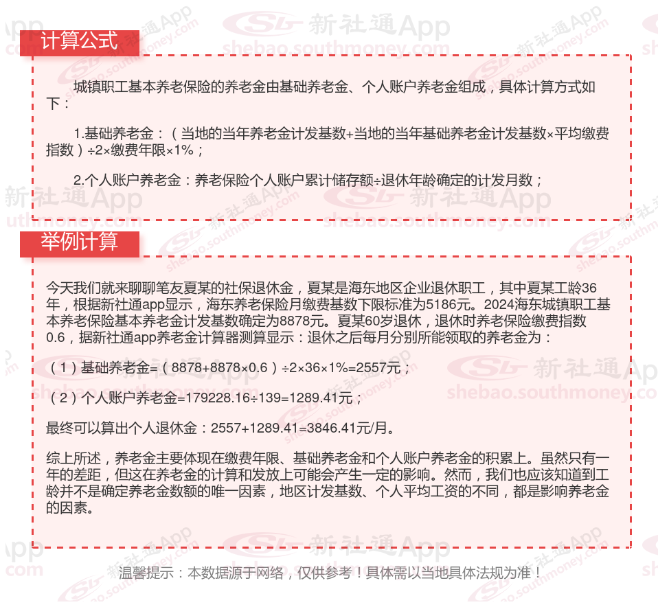
海东退休人员的养老金=个人账户养老金+基础养老金
基础养老金=养老金计发基数×(1+本人月平均缴费指数)÷2×累计缴费年限×1%
个人账户养老金=退休时个人账户累计余额/计发月数

影响退休养老金多少的因素有哪些?
个人账户养老金部分,是按缴费基数的比例来计算的。个人账户是按照缴费基数的8%计入,缴费基数越高,个人账户金额越多。
缴费年限:缴费年限是计算养老保险金的重要因素,缴费年限越长,养老保险金越高。
温馨提示:本数据仅供参考!具体需以当地有关法规为准!
社保缴纳
退休金
退休金
退休金计算方法
退休金
养老退休金计算
退休金
社保缴纳
社保退休工资计算方法
养老金计算