什么是灵活就业社保?简单讲灵活就业人员购买的社保就叫灵活就业社保。灵活就业人员是指以非全日制、临时性和弹性工作等灵活形式就业的人员。
据新社通app数据显示,宁夏银川灵活就业养老保险的缴费基数为:5070元。灵活就业人员参保缴费的比例为个人20%。
另外,需要注意的是,这些缴费标准可能会随着时间和方案的变化而调整。建议查阅相关消息或咨询当地社保部门。
(注:本文数据仅供参考,具体以当地缴费标准为准)
宁夏银川社保缴费多少钱?下表是2024-2025年宁夏银川社保费用明细参考,根据新社通app-社保缴费查询工具提供的最新数据如下:

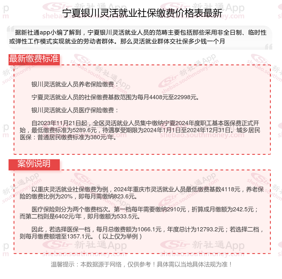
银川灵活就业人员养老保险缴费:
宁夏灵活就业人员的社保缴费基数范围为每月4408元至22998元。
银川灵活就业人员医疗保险缴费:
自2023年11月21日起,全区灵活就业人员集中缴纳宁夏2024年度职工基本医保费正式开始,最低缴费标准为5289.6元,待遇享受期限为2024年1月1日至2024年12月31日。城乡居民医保:普通居民缴费标准为380元/年。
灵活就业的社保缴费金额因地区和个人选择的缴费基数而异。例如,2024年山东最低缴费基数为4416元,最高缴费基数为22078元;2024年内蒙古自治区最低缴费基数为4863元,
最高缴费基数为24315元。养老保险缴费比例一般为缴费基数的20%,医疗保险通常为当地上年度月平均工资的4.2%
(备注:数据仅供参考,具体以当地有关法规为准)
退休金
社保退休金计算方法
社保缴纳
计算养老金
社保缴纳
退休金
退休工资计算
退休工资
退休工资
灵活养老金