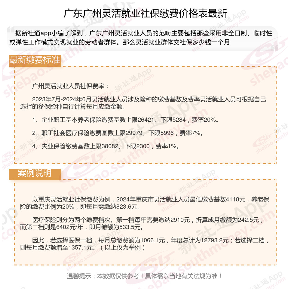
据新社通app数据显示,广东广州灵活就业养老保险缴费基数2024-2025年最新标准如下:
最低缴费基数:5284元;
个人缴费比例:20%;
(注:本文数据仅供参考,具体以当地缴费标准为准)
灵活就业人员买社保一个月费用要交多少钱?根据新社通app-社保缴费查询工具提供的2025社保缴费标准详情数据如下:

影响退休工资高低的因素有哪些?
城镇人口平均预期寿命也是影响退休工资的因素之一。这一因素主要用于计算个人账户养老金的计发月数。计发月数不是指某个退休人员实际领取基本养老金的月数,而是根据城镇人口平均预期寿命等因素测算出来的一个假定的指标。因此,城镇人口平均预期寿命的变化可能会影响到个人账户养老金的计发月数,进而影响到退休工资的数额。
缴纳比例:除了缴纳基数外,社保的缴纳比例也会影响到每个月需要缴纳的金额。例如,养老保险的缴纳比例一般为20%,医疗保险的缴纳比例一般为5%。这些比例可能会根据地区的不同而有所调整。
(备注:数据仅供参考,具体以当地有关法规为准)
退休金计算公式
退休金
兰州养老金计算公式
退休金
社保退休
缴纳社保
养老金计算方式
养老金计算
灵活养老金
社保退休工资计算方法