广东河源公布2023年养老金计发基数,退休养老金涨多少怎么算?查阅新社通app显示,广东河源2023年的养老金计发基数公布,由8682元上涨至9028元,增长3.99%。
除了已经过渡的全口径社平工资的地区以外,其他地区的养老金计发基数都是在上一年度的计发基数基础上增加一定的比例来确定。养老金计发基数,是准备向全口径社平工资过渡的一项方案,已经有不少省份过渡至了全口径社平工资。比如说上海市、浙江省、海南省、黑龙江省、贵州省、内蒙古自治区、新疆自治区、西藏自治区等等。那么,广东河源养老金计发基数公布后新退休人员如何补差?下面新社通小编带您了解详情。

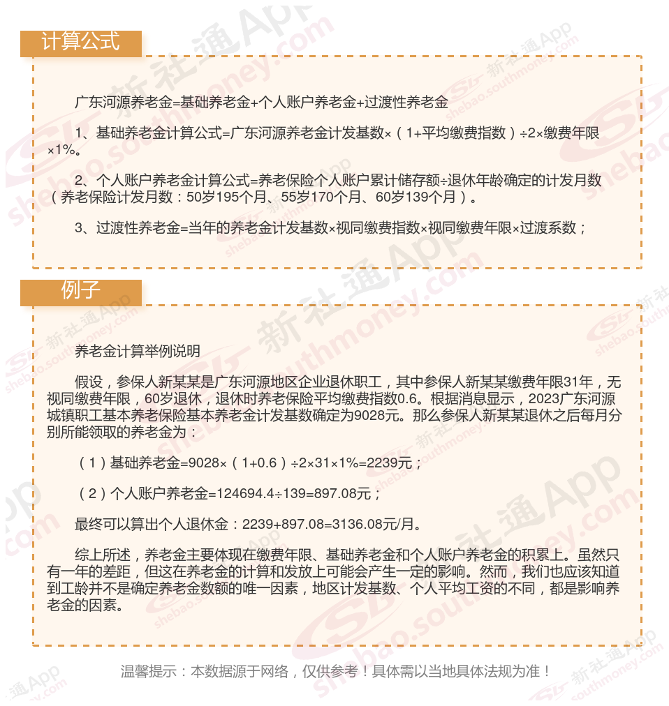
2023年最新广东河源养老金计发基数是多少?
据新社通app获悉,2023年广东河源公布了养老金计发基数,今年的养老金计发基数为9028元,增涨了346元,上涨了3.99%左右。
全国2023年养老金计发基数排名前十的城市,看看有你的城市吗?在这里简单分享一下:

退休人员补差
退休人员补差
河南开封退休金
新疆五家渠退休金
养老金计发
新疆乌鲁木齐退休金
退休人员补差
河南濮阳退休金
养老金重算
湖南永州退休金