交了这么多年社保你知道我们退休后能领多少钱吗?根据最新的社保退休金在线计算器,职工退休时的社保退休金由两部分组成:社保退休金=基础社保退休金+个人账户社保退休金。
四川攀枝花2024年退休能领取多少养老金?据新社通app获悉,越来越多的人们认识到了养老金的重要性,参加养老保险的人数也是越来越多了。养老金每年一般还会有调整,所以参保人实际领取的养老金金额可能会更高,也可能会低一些。因此具体可以领取多少养老金,就还应当以当地实际法规为准。那么,每个月交那么多社保,2024年退休到底能领多少钱?下面随新社通app小编一起来看看详情。
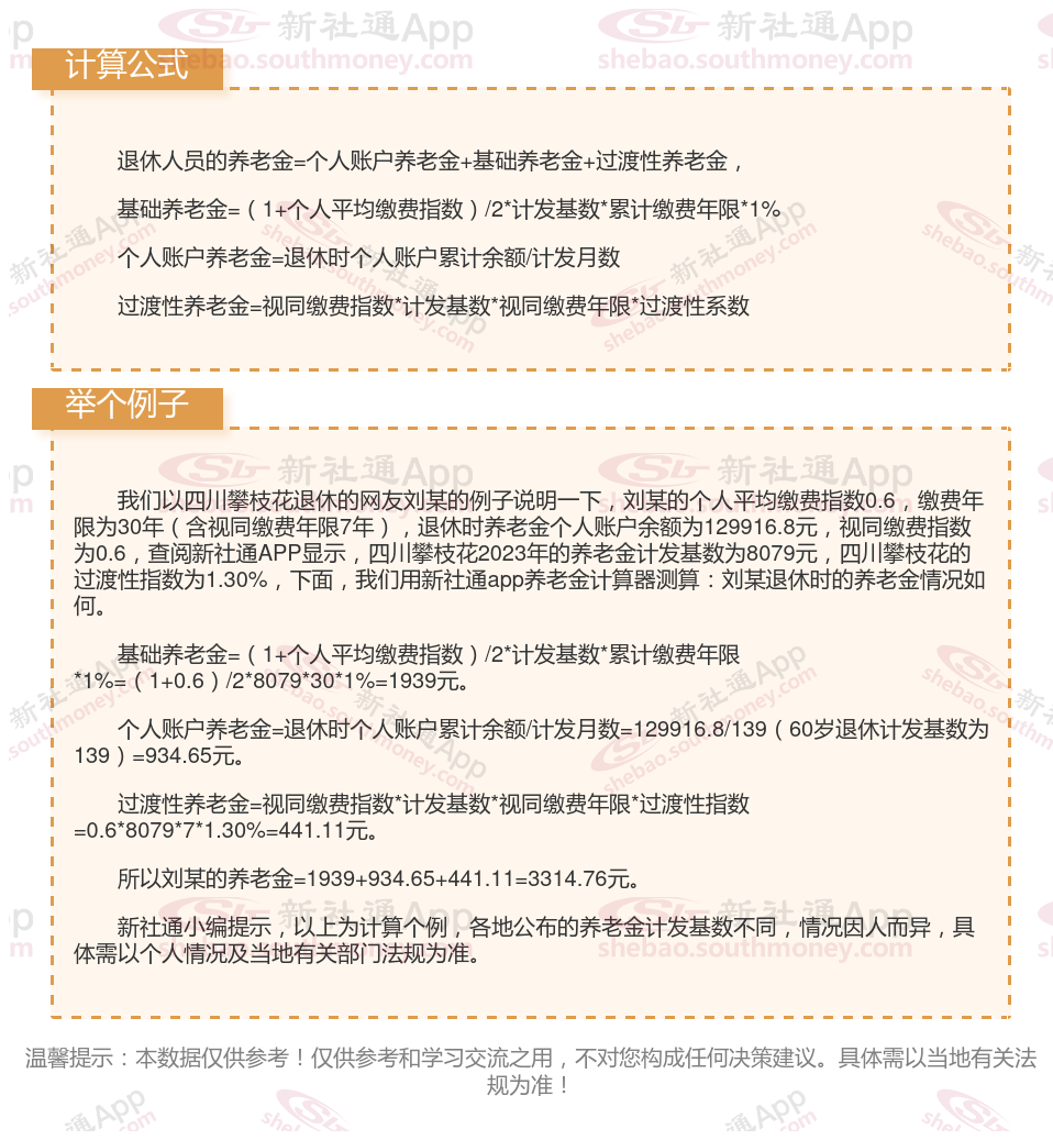
四川攀枝花退休工资养老金计算方法及公式2024年最新(举例说明)

》点击新社通app养老金计算器,轻松测算你的养老金!
四川攀枝花退休领取养老金的条件是什么?
四川攀枝花养老金领取条件主要包括以下几点:
达到法定退休年龄。具体年龄标准因性别和岗位而异,男性通常是60周岁,女性工人(生产操作岗位)是50周岁,而女性干部(管理和技术岗位)则为55周岁。对于特殊工种或因病或非因工致残的人员,可能存在提前退休的情况。
累计缴费年限满15年。个人需要参加基本养老保险并完成法规的缴费年限。如果累计缴费不满15年,那么其个人账户储存额将一次性支付给本人,并终止养老保险关系。
办理退休手续。在满足上述条件后,需经劳动有关部门批准,并办理相应的离退休手续。
此外,还有一些特殊情况需要考虑。例如,对于未定期领取社会养老待遇的、按法规参加居民养老保险的本市户籍居民,如果缴费累计达到15年且年满60周岁,也具备领取养老金的条件。
请注意,具体的养老金领取条件可能因地区和方案的不同而有所差异。因此,可以咨询当地相关部门。
四川攀枝花退休金
退休人员补差
黑龙江大庆退休金
退休人员补差
海南东方退休金
退休人员补差
山西阳泉退休金
四川内江退休金
养老金重算
湖北宜昌退休金