交了这么多年社保你知道我们退休后能领多少钱吗?根据最新的社保退休金在线计算器,职工退休时的社保退休金由两部分组成:社保退休金=基础社保退休金+个人账户社保退休金。
广西防城港退休金的计算方法来了!据新社通app获悉,养老金对于退休人员的生活至关重要,它不仅是经济来源,更是晚年生活的保险。因此,越来越多的人开始重视养老金,并积极参与养老保险。
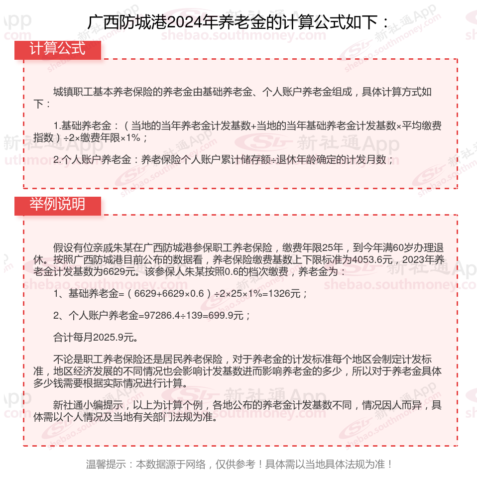
养老金的计算确实是一个相对复杂的过程,涉及多个因素,如缴费年限、缴费金额、当地平均工资等。每个地区的具体数据都有所不同,因此,即使使用相同的公式,不同地区的计算结果也会有所差异。那么,广西防城港社保退休工资2024计算公式及广西防城港养老保险每月缴费金额是多少?下面就随新社通app小编一起来看看详情吧!
广西防城港退休工资养老金计算方法及公式2024年最新(举例说明)

》点击新社通app养老金计算器,轻松测算你的养老金!
广西防城港退休领取养老金的条件是什么?
参加养老保险的职工要领取养老金,必须同时符合两个条件才能每月领取:
1)达到法定退休年龄;
2)累积缴纳养老保险费满15年。
注意两者不是或者的关系。另外,如果累计缴费不满15年,那么在退休时可一次性领取个人账户中的累计部分的资金。
按照相关法规,我国法定的企业职工退休年龄是:男年满60周岁,女工人年满50周岁,女干部年满55周岁。从事井下、高空、高温、特别繁重体力劳动或其他有害身体健康工作(以下称特殊工种)的,退休年龄为男年满55周岁、女年满45周岁;因病或非因工致残,由医院证明并经劳动鉴定会确认完全丧失劳动能力的,退休年龄为男年满55周岁、女年满45周岁。
甘肃白银养老金
新疆阿克苏退休金
退休计发基数
陕西延安退休金
退休计发基数
退休人员补差
宁夏固原退休金
养老金重算
山西吕梁退休金
广东惠州养老金