交了这么多年社保你知道我们退休后能领多少钱吗?根据最新的社保退休金在线计算器,职工退休时的社保退休金由两部分组成:社保退休金=基础社保退休金+个人账户社保退休金。
2024辽宁铁岭退休工资多少钱一个月?据新社通app获悉,养老金无疑是大众瞩目的焦点,特别是对于那些即将或已经步入退休生活的人们而言,其数额的多少直接关系到他们日常生活的舒适程度。随着我国养老保险体系的逐步深化与改进,养老金的计算方式也在不断地更新调整。退休时间、缴费年限以及缴费基数的差异,均会对最终养老金的数额产生显著影响。因此,了解并适应这些变化,对于确保个人退休后的生活质量至关重要。下面随新社通app小编一起来了解辽宁铁岭社保退休工资2024计算方法及辽宁铁岭养老保险要交多少钱吧!
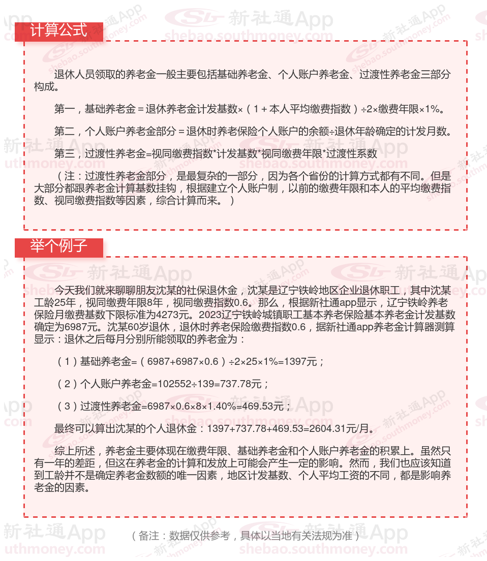
辽宁铁岭退休工资养老金计算方法及公式2024年最新(举例说明)

》点击新社通app养老金计算器,轻松测算你的养老金!
辽宁铁岭退休领取养老金的条件是什么?
职工按月领取基本养老金必须具备三个条件:
1、达到法定退休年龄,并已办理退休手续;
2、所在单位和个人依法参加养老保险并履行了养老保险缴费义务;
3、个人缴费至少满15年(过渡期内缴费年限包括视同缴费年限)。目前,我国的企业职工法定退休年龄为:男职工60岁;从事管理和科研工作的女职工55岁;从事生产和工勤辅助工作的女职工50岁,自由职业者、个体工商户女年满55周岁。
海南文昌退休金
退休人员补差
新疆图木舒克退休金
养老金重算
湖南衡阳退休金
退休人员补差
广西防城港退休金
甘肃白银养老金
新疆阿克苏退休金
退休计发基数