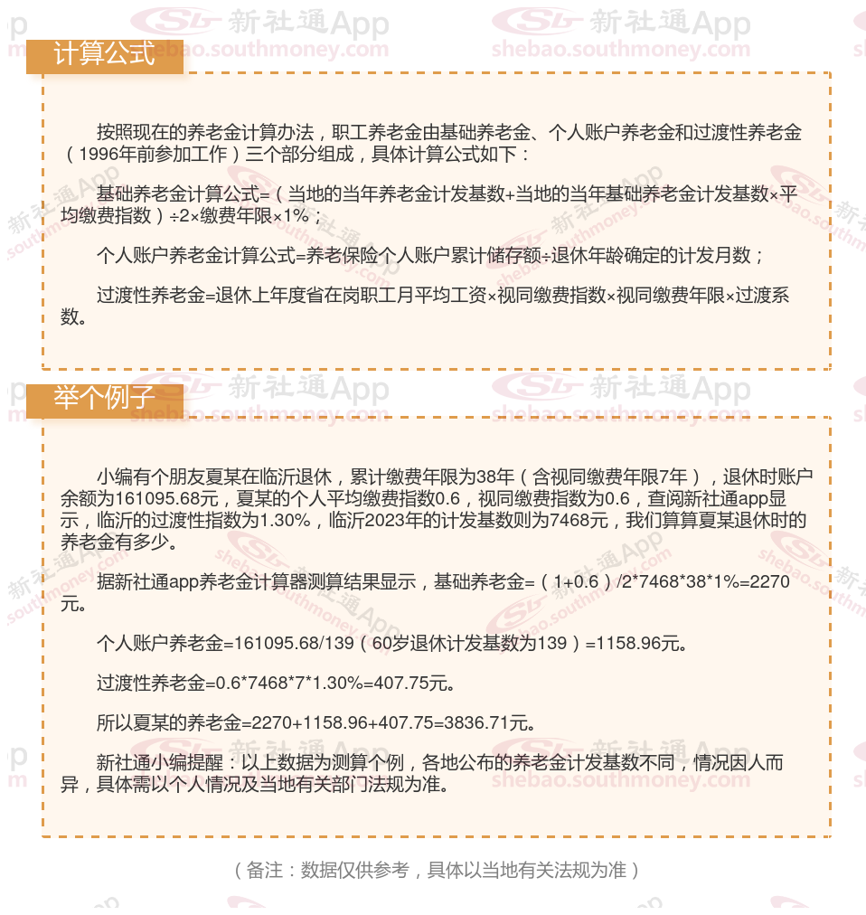
临沂养老金=基础养老金+个人账户养老金
1、基础养老金计算公式=临沂养老金计发基数×(1+平均缴费指数)÷2×缴费年限×1%。
2、个人账户养老金计算公式=养老保险个人账户累计储存额÷退休年龄确定的计发月数(养老保险计发月数:50岁195个月、55岁170个月、60岁139个月)。

哪些因素影响基本养老金水平?
退休年龄:退休年龄不仅影响养老保险缴费年限,还确定了个人账户养老金计发月数。晚退休通常意味着更高的退休金。
退休年龄:退休年龄不同,计发月数也不同,从而影响个人账户养老金的计算结果。
养老工资计算
社保退休工资计算方法
退休金计算公式
安阳退休工资
工龄22年退休金计算
退休金计算
社保退休工资计算方法
社保养老金计算方法
退休计发基数
益阳单位退休金计算