交了这么多年社保你知道我们退休后能领多少钱吗?根据最新的社保退休金在线计算器,职工退休时的社保退休金由两部分组成:社保退休金=基础社保退休金+个人账户社保退休金。
2024湖北咸宁退休金领取标准大概能拿多少钱?据新社通app获悉,对于即将或已经步入退休年龄的“老人”来说,养老金的多少直接关系到他们的切身利益,但是很多人又不会计算自己的养老金,下面我们就一起来详细介绍湖北咸宁养老金的计算方法。
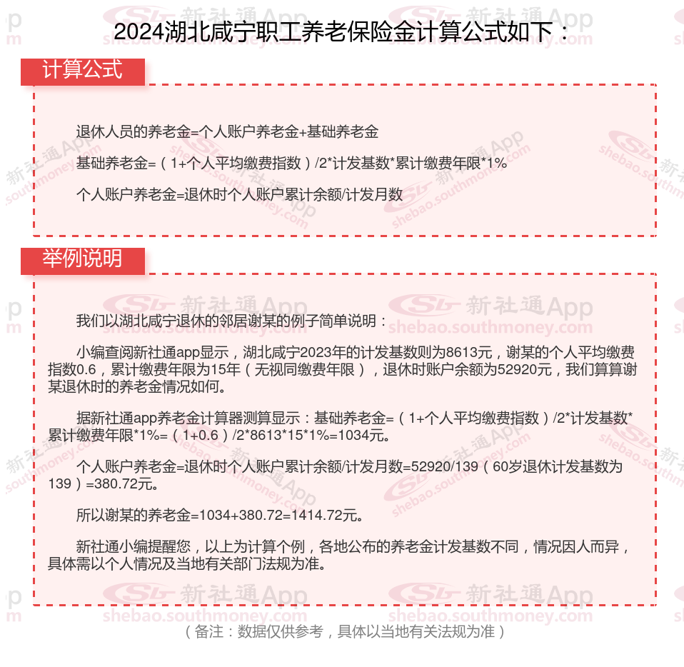
湖北咸宁退休工资养老金计算方法及公式2024年最新(举例说明)

》点击新社通app养老金计算器,轻松测算你的养老金!
湖北咸宁退休领取养老金的条件是什么?
根据有关法规:“参加基本养老保险的个人,达到法定退休年龄时累计缴费满十五年的,按月领取基本养老金。 参加基本养老保险的个人,达到法定退休年龄时累计缴费不足十五年的,可以缴费至满十五年,按月领取基本养老金;也可以转入新型农村社会养老保险或者城镇居民社会养老保险,按照法规享受相应的养老保险待遇。”
其养老金的领取条件为:
1、本人达到法定退休年龄并办理了退休手续;
2、所在单位和个人依法参加基本养老保险并履行缴费义务;
3、个人累计缴费时间满15年。
湖北咸宁退休金
云南曲靖退休金
养老金重算
养老金重算
北京朝阳退休金规划
广西贺州退休金
安徽芜湖退休金
退休人员补差
广西玉林退休金
退休人员补差