交了这么多年社保你知道我们退休后能领多少钱吗?根据最新的社保退休金在线计算器,职工退休时的社保退休金由两部分组成:社保退休金=基础社保退休金+个人账户社保退休金。
退休人员注意,山东德州2024年养老金计算公式来了,快来看一下你能领多少钱吧!据新社通app获悉,养老金对于所有人来说都是非常重要的,对于年轻人来说,它是对晚年生活的提前安排,对于老年人来说它是重要的收入来源,也是退休后安享晚年的经济支柱。
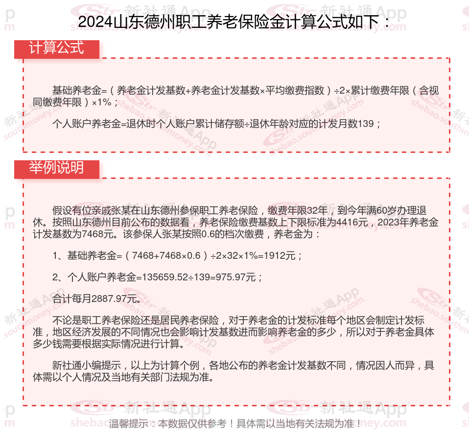
可是有很多人并不清楚养老金是如何计算的,已经退休的人虽然每月领着养老金,但是并不清楚金额是如何得来的。其实养老金额度的计算是有一个标准公式的,即使在不同的地区数据有所不同,只要将自己所在地的数据代入即可准确计算出金额,下面我们就详细来了解一下。
山东德州退休工资养老金计算方法及公式2024年最新(举例说明)

》点击新社通app养老金计算器,轻松测算你的养老金!
山东德州退休领取养老金的条件是什么?
职工按月领取基本养老金必须具备三个条件:
1、达到法定退休年龄,并已办理退休手续;
2、所在单位和个人依法参加养老保险并履行了养老保险缴费义务;
3、个人缴费至少满15年(过渡期内缴费年限包括视同缴费年限)。目前,我国的企业职工法定退休年龄为:男职工60岁;从事管理和科研工作的女职工55岁;从事生产和工勤辅助工作的女职工50岁,自由职业者、个体工商户女年满55周岁。
山东德州退休金
贵州遵义退休金
养老金重算
退休人员补差
黑龙江绥化退休金
退休计发基数
陕西汉中退休金
养老金重算
黑龙江伊春退休金
退休计发基数