交了这么多年社保你知道我们退休后能领多少钱吗?根据最新的社保退休金在线计算器,职工退休时的社保退休金由两部分组成:社保退休金=基础社保退休金+个人账户社保退休金。
2024四川巴中养老金能拿多少钱?据新社通app获悉,养老保险对于人们来说是很重要的,每个人都会老去,到了退休年龄的时候就可以领取退休金。那么,在四川巴中养老金可以领取多少钱一个月?四川巴中养老金一个月要交多少钱?下面随新社通app小编一起来看看具体详情。
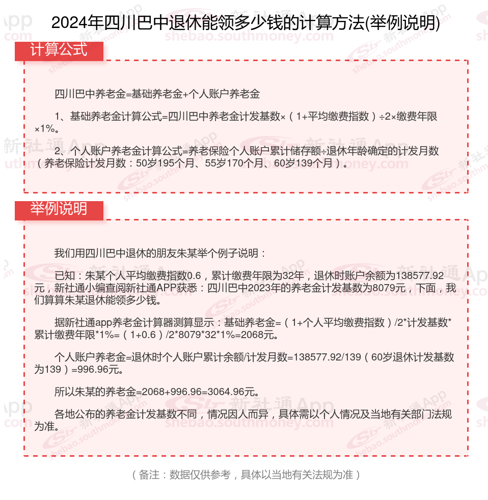
四川巴中退休工资养老金计算方法及公式2024年最新(举例说明)

》点击新社通app养老金计算器,轻松测算你的养老金!
四川巴中退休领取养老金的条件是什么?
四川巴中领取养老金的条件主要包括以下几点:
1.达到法定退休年龄。对于男性来说,通常是60周岁;对于女性工人(生产操作岗位),通常是50周岁;对于女性(管理和技术岗位),通常是55周岁。
2.累计缴费年限满15年。个人需参加基本养老保险并完成法规的缴费年限,如果累计缴费不满15年,其个人账户储存额将一次性支付给本人,并终止养老保险关系。
3.办理退休手续。在满足上述条件后,需经劳动有关部门批准,并办理相应的离退休手续。
此外,还有一些特殊情况允许提前退休,如从事特殊工种(如高空、井下、高温等劳动)或因病或非因工致残等情况下,可能允许在低于正常退休年龄时领取养老金。这些条件是全国性的基本标准,具体情况可能因地区而异,建议咨询当地的社保机构或相关部门以获取最准确的信息。
四川巴中退休金
养老金重算
贵州铜仁退休金规划
养老金重算
湖南张家界退休金
安徽淮北退休金
北京朝阳养老金
广东佛山退休金规划
山东东营退休金
退休人员补差