交了这么多年社保你知道我们退休后能领多少钱吗?根据最新的社保退休金在线计算器,职工退休时的社保退休金由两部分组成:社保退休金=基础社保退休金+个人账户社保退休金。
据新社通app获悉,2024年来了,很多辽宁铁岭临近退休的老人在关注2024年退休的话,辽宁铁岭养老金会怎么算?随着我国养老保险体系的逐步深化与改进,养老金的计算方式也在不断地更新调整。退休时间、缴费年限以及缴费基数的差异,均会对最终养老金的数额产生显著影响。下面随新社通app小编一起来了解辽宁铁岭社保退休工资2024计算公式及辽宁铁岭养老保险要交多少钱吧!
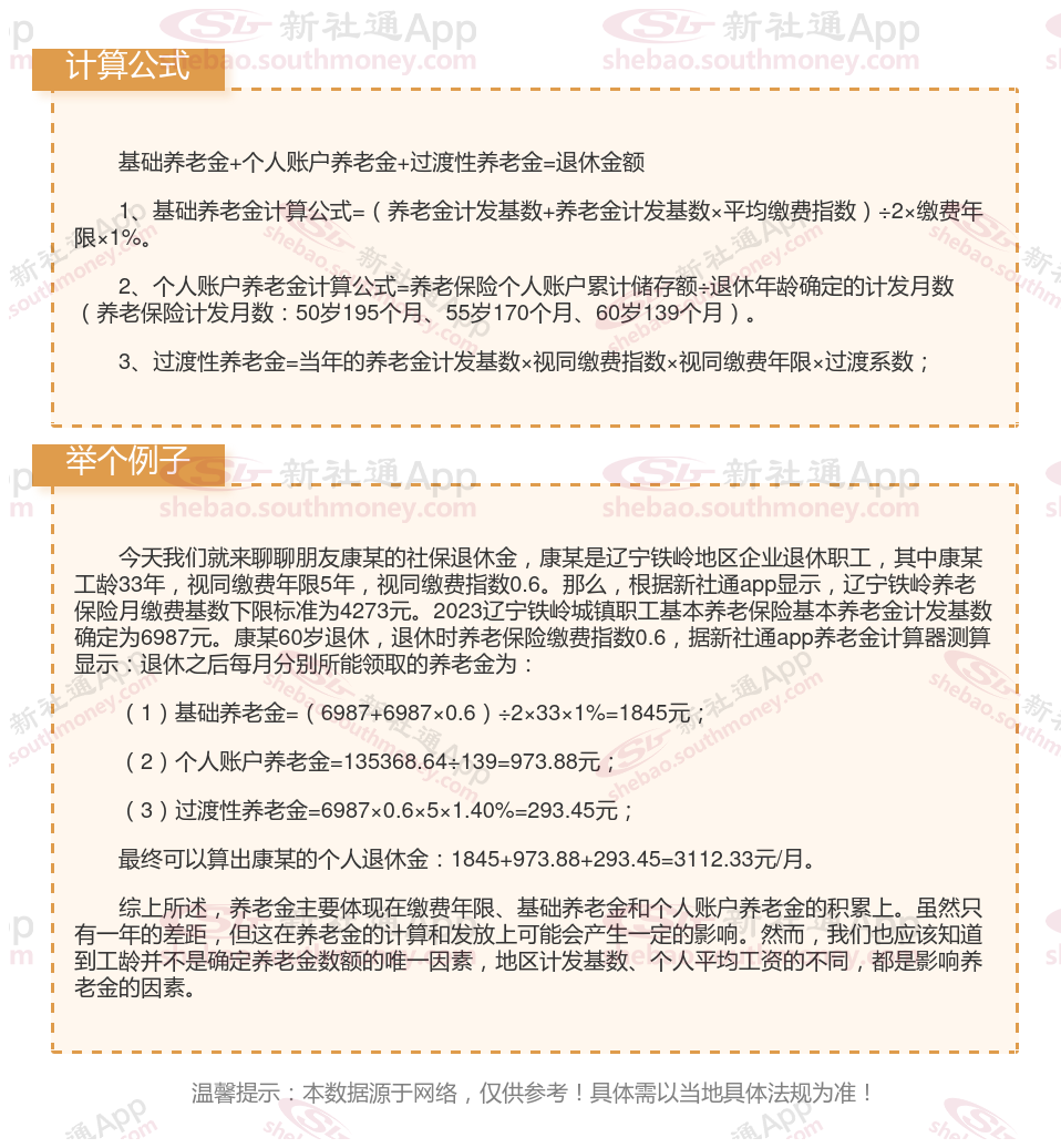
辽宁铁岭退休工资养老金计算方法及公式2024年最新(举例说明)

》点击新社通app养老金计算器,轻松测算你的养老金!
辽宁铁岭退休领取养老金的条件是什么?
辽宁铁岭养老金领取条件主要包括以下几点:
达到法定退休年龄。具体年龄标准因性别和岗位而异,男性通常是60周岁,女性工人(生产操作岗位)是50周岁,而女性干部(管理和技术岗位)则为55周岁。对于特殊工种或因病或非因工致残的人员,可能存在提前退休的情况。
累计缴费年限满15年。个人需要参加基本养老保险并完成法规的缴费年限。如果累计缴费不满15年,那么其个人账户储存额将一次性支付给本人,并终止养老保险关系。
办理退休手续。在满足上述条件后,需经劳动有关部门批准,并办理相应的离退休手续。
此外,还有一些特殊情况需要考虑。例如,对于未定期领取社会养老待遇的、按法规参加居民养老保险的本市户籍居民,如果缴费累计达到15年且年满60周岁,也具备领取养老金的条件。
请注意,具体的养老金领取条件可能因地区和方案的不同而有所差异。因此,可以咨询当地相关部门。
辽宁铁岭退休金
福建龙岩退休金
黑龙江黑河退休金
宁夏固原退休金
湖北荆门退休金
退休人员补差
四川遂宁退休金
河南开封退休金
养老金重算