交了这么多年社保你知道我们退休后能领多少钱吗?根据最新的社保退休金在线计算器,职工退休时的社保退休金由两部分组成:社保退休金=基础社保退休金+个人账户社保退休金。
广西防城港退休金的计算方法来了!据新社通app获悉,养老金对于退休人员的生活至关重要,它不仅是经济来源,更是晚年生活的保险。因此,越来越多的人开始重视养老金,并积极参与养老保险。
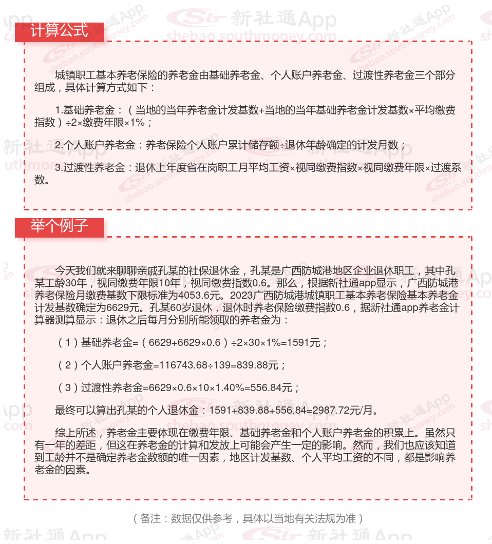
养老金的计算确实是一个相对复杂的过程,涉及多个因素,如缴费年限、缴费金额、当地平均工资等。每个地区的具体数据都有所不同,因此,即使使用相同的公式,不同地区的计算结果也会有所差异。那么,广西防城港社保退休工资2024计算公式及广西防城港养老保险每月缴费金额是多少?下面就随新社通app小编一起来看看详情吧!
广西防城港退休工资养老金计算方法及公式2024年最新(举例说明)

》点击新社通app养老金计算器,轻松测算你的养老金!
广西防城港退休领取养老金的条件是什么?
广西防城港养老金的领取条件主要有以下几点
1、必须达到了法定退休年龄,并且办理了相关退休手续。中国的男性目前的法定退休年龄是60岁,女性为55岁。
2、缴纳社保的年限必须要满15年。如果到了法定退休年龄,但是缴费没有满15年,可以延长缴费直到满15年,就能开始享受养老待遇。
在《社会保险法》实施之前就已经参保的,延长缴费了5年还是不够15年的,就可以一次性把剩余费用全部补齐。
如果不愿意一次缴清的话,可以申请转入新型农村社会养老保险或者城镇居民社会养老保险,享受相应的养老保险待遇。
3、个人账户里面的钱是可以拿出来的。不过,能够拿出来的钱只是我们自己每个月工资里扣走的那一小部分钱,公司替我们缴纳的那部分就被纳入养老统筹基金了。
退休金计算
绵阳养老金
贵州铜仁退休金
24年退休金
养老金重算
芜湖退休金
辽宁鞍山退休金规划
渭南退休金
广东梅州退休金
养老金重算