交了这么多年社保你知道我们退休后能领多少钱吗?根据最新的社保退休金在线计算器,职工退休时的社保退休金由两部分组成:社保退休金=基础社保退休金+个人账户社保退休金。
在2024年12月份,消息指出,适当提高退休人员基本养老金,提高城乡居民基础养老金,也就意味着2025年,会继续调整养老金的待遇,并且实现双双增长,因为既能够调整职工养老金的待遇,也能够调整城乡居民基础养老金的待遇,最终受益的人群高达3亿人,城镇职工养老金的领取人口总数大约是1.4亿人左右,领取城乡居民养老金的人口总数大约在1.6亿人左右,这两类人群相加,最终受益的人群高达3亿人以上。
那么在我们得知,2025年继续提高退休养老金的消息以后,很多退休老人下一步的想法就是2025年的养老金,究竟会涨幅多少呢?会按照什么样的比例来进行调整呢?这可能成为了很多人所关心的一个话题。但是有一点实际情况,我们是不能够忽略的,人口老龄化社会不断加剧,也就标志着未来领取养老金的人口总数,将会进一步的加大,但同时也就意味着缴纳社保的人口总数将会进一步的下降。
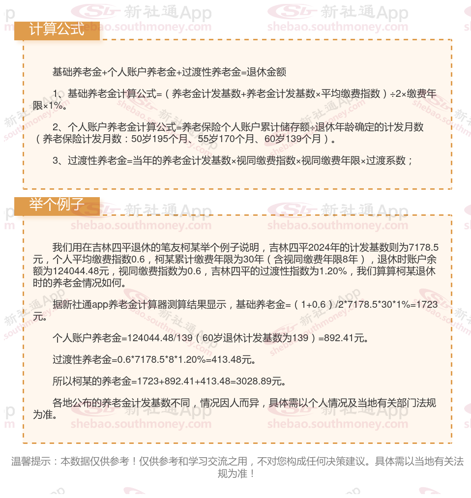
吉林四平退休工资养老金计算方法及公式2024年最新(举例说明)

》点击新社通app养老金计算器,轻松测算你的养老金!
吉林四平退休领取养老金的条件是什么?
参加养老保险的职工要领取养老金,必须同时符合两个条件才能每月领取:
1)达到法定退休年龄;
2)累积缴纳养老保险费满15年。
注意两者不是或者的关系。另外,如果累计缴费不满15年,那么在退休时可一次性领取个人账户中的累计部分的资金。
按照相关法规,我国法定的企业职工退休年龄是:男年满60周岁,女工人年满50周岁,女干部年满55周岁。从事井下、高空、高温、特别繁重体力劳动或其他有害身体健康工作(以下称特殊工种)的,退休年龄为男年满55周岁、女年满45周岁;因病或非因工致残,由医院证明并经劳动鉴定会确认完全丧失劳动能力的,退休年龄为男年满55周岁、女年满45周岁。
吉林四平退休金
养老退休金计算
退休金
2025年退休金计算方法
社保退休工资计算方法
退休金
退休金对比
退休金
退休金新算法
退休金