你知道河南南阳退休后能领多少钱吗?根据最新的社保退休金在线计算器,职工退休时的社保退休金由两部分组成:社保退休金=基础社保退休金+个人账户社保退休金。
河南南阳2025年退休能领取多少养老金?据新社通app获悉,越来越多的人们认识到了养老金的重要性,参加养老保险的人数也是越来越多了。养老金每年一般还会有调整,所以参保人实际领取的养老金金额可能会更高,也可能会低一些。因此具体可以领取多少养老金,就还应当以当地实际法规为准。那么,每个月交那么多社保,2025年退休到底能领多少钱?下面随新社通app小编一起来看看详情。
河南南阳养老金的领取条件
河南南阳养老金的领取条件主要有以下几点
1、必须达到了法定退休年龄,并且办理了相关退休手续。中国的男性目前的法定退休年龄是60岁,女性为55岁。
2、缴纳社保的年限必须要满15年。如果到了法定退休年龄,但是缴费没有满15年,可以延长缴费直到满15年,就能开始享受养老待遇。
在《社会保险法》实施之前就已经参保的,延长缴费了5年还是不够15年的,就可以一次性把剩余费用全部补齐。
如果不愿意一次缴清的话,可以申请转入新型农村社会养老保险或者城镇居民社会养老保险,享受相应的养老保险待遇。
3、个人账户里面的钱是可以拿出来的。不过,能够拿出来的钱只是我们自己每个月工资里扣走的那一小部分钱,公司替我们缴纳的那部分就被纳入养老统筹基金了。
社保退休能领多少,河南南阳养老金计算方法2024最新(在线计算器)

2025河南南阳职工养老保险金计算公式如下:
河南南阳养老金=基础养老金+个人账户养老金+过渡性养老金
1、基础养老金计算公式=河南南阳养老金计发基数×(1+平均缴费指数)÷2×缴费年限×1%。
2、个人账户养老金计算公式=养老保险个人账户累计储存额÷退休年龄确定的计发月数(养老保险计发月数:50岁195个月、55岁170个月、60岁139个月)。
3、过渡性养老金=当年的养老金计发基数×视同缴费指数×视同缴费年限×过渡系数;
养老金计算举例说明
假设,参保人新某某是河南南阳地区企业退休职工,其中参保人新某某缴费年限41年,无视同缴费年限,60岁退休,退休时养老保险平均缴费指数0.6。根据消息显示,2023河南南阳城镇职工基本养老保险基本养老金计发基数确定为6401元。那么参保人新某某退休之后每月分别所能领取的养老金为:
(1)基础养老金=6401×(1+0.6)÷2×41×1%=2100元;
(2)个人账户养老金=140869.44÷139=1013.45元;
据新社通app养老金计算器测算显示:最终可以算出个人退休金:2100+1013.45=3113.45元/月。
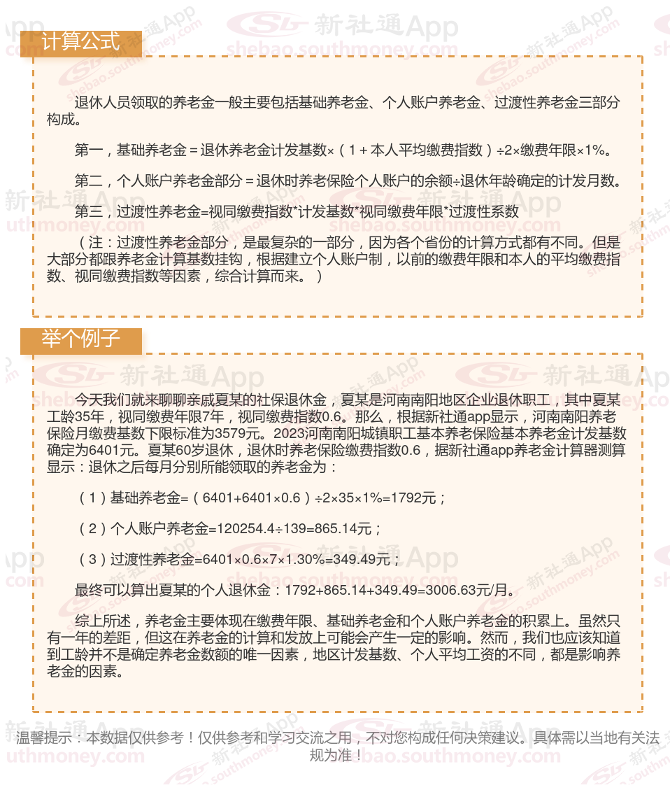
综上所述,养老金主要体现在缴费年限、基础养老金和个人账户养老金的积累上。虽然只有一年的差距,但这在养老金的计算和发放上可能会产生一定的影响。然而,我们也应该知道到工龄并不是确定养老金数额的唯一因素,地区计发基数、个人平均工资的不同,都是影响养老金的因素。
》据新社通小编提示,“新社通app养老金计算器”可以计算养老金哦!以下是操作链接,点击即可轻松测算你的养老金!
河南南阳退休金
广东省养老金
湖南养老金
养老金上调
养老金调整
山东省养老金
退休养老金
养老金调整
安徽养老金
浙江养老金