退休后2025退休金计算方法:
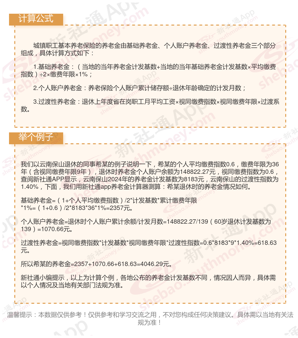
基础养老金=(社平工资+缴费基数)÷2×缴费年限×1%。
个人账户养老金=职工个人账户储存额÷本人退休年龄相对应的计发月数。

职工社保和灵活就业社保的区别有哪些?
社保缴费基数不同:职工社保的缴费基数为用人单位的职工工资和职工个人工资,缴费基数除了法定的上下线以外,不能选择缴费基数,要根据工资多少来缴纳。而灵活就业人员参保的基数是可以根据档次来进行选择的,每个省都不一样,且选择性很大,就基本养老保险而言,有的有五个档,有的有七个档,有的有十个档,而基本医疗保险有的分一档,有的分二档,有的分一档,二档,有的可以一次性缴纳的。
险种不一样:
职职工在职职工参加的社保包括养老保险、医疗保险、工伤保险、生育保险和失业保险。
灵活就业社保是指未与用人单位建立正式的劳动关系,而是以个体经营、非全日制、新就业形态等灵活方式就业的劳动者所参加的社会保险。
户籍限制:
职工社保则不受户籍限制,职工可在工作所在地购买社保。
灵活就业人员可以选择在户籍地或就业地参加职工基本养老保险。具体方式有两种:
1、以个人身份参加企业职工基本养老保险:缴费由个人承担,可以在参保地所在省全口径城镇单位就业人员平均工资的60%至300%之间选择适当的缴费基数,缴费比例为20%,可选择按月、按季度、按半年、按年等方式缴纳。可以根据个人情况灵活选择中断或恢复缴费,前后缴费年限合并计算,不会因中断而减损权益。达到法定退休年龄且满足最低缴费年限条件的,可按月领取基本养老金,享受的待遇与企业职工一样。
2、在户籍地参加城乡居民基本养老保险:缴费方式按年、按档次缴纳,缴费档次按照当地人社部门公布数额为准
温馨提示:本数据源于网络,仅供参考!具体需以当地具体法规为准!
养老金计算
郑州养老金
伊春退休金
江门退休领取
退休差多少钱
银川养老金
退休金
北京社保交满退休可以拿多少钱?