养老金是社保体系的重要组成部分,旨在为退休人员提供经济支持,减轻家庭和社会负担。

》想品质退休?快来领取您的养老金规划专属方案!点击新社通app社保养老金规划,为您的退休生活“加薪”!
养老金的发放时间因地区和具体法规的不同而有所差异。一般来说,养老金的发放时间通常为每月的10号,或者是每月的20号至25号。
发放流程与时间节点:
社保局对于养老金的发放一般会在每月10日进行轧账,之后还需经过数据核对、请款等几个环节。通常在15日前,款项会被拨付到各养老金代发银行,再由银行发放到领取养老待遇人员的账户。因此,在正常情况下,离退休人员在每月15日至20日就能领到当月的养老金。但请注意,银行发放到离退休人员账户也需要一定时间,如果碰上节假日等特殊情况,发放时间可能会稍有延后。
特殊情况说明:因企业原因使退休人员未能按时领取的养老金,由企业负担。如果参保人活不到养老金个人账户计发月数所对应的年龄,个人账户储存额不足以支付时,个人账户的养老金转由统筹基金列支,以保证个人账户养老金能够继续发放。
《社会保险法》第十六条参加基本养老保险的个人,达到法定退休年纪时累计交费满十五年的,按月领取基本养老金。退休后次月开始能够由社保中心发放退休薪水,具体情况请询问当地的社保组织。解决退休手续参保人应在达到法定退休年纪前一个月(延缴的参保人在交费满年限的当月)到社保局解决退休手续参保人解决退休时,需提交以下资料:
(1)须填写《退休人员申请表》(一式两份单位或居委会盖章)
(2)本人一寸彩色照片一张
(3)身份证复印件一张。养老保险最低交纳年限为180个月即15年时间,能够多交,到时就能够多领取。同时,养老保险能够累计计量交纳年限,即断断续续交纳是应予的。医疗保险至少需要交纳2530年,达到退休年纪就能够申请享受养老金待遇和医疗报销(只要续费平时也是能够的)。现在的退休年纪为:男性60岁,女性55岁。当然从事高风险工种,失去劳动本领等特殊情况能够申请提前退休并领取养老金待遇。
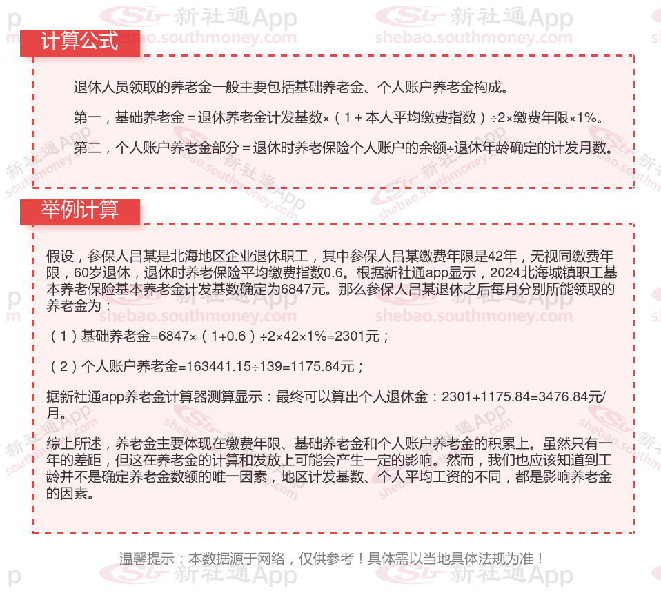
北海养老金
聊城养老金
广东江门退休金
退休工资
退休金
退休工资计算
养老规划
社保养老金
退休金