在2024年12月份,消息指出,适当提高退休人员基本养老金,提高城乡居民基础养老金,也就意味着2025年,会继续调整养老金的待遇,并且实现双双增长,因为既能够调整职工养老金的待遇,也能够调整城乡居民基础养老金的待遇,最终受益的人群高达3亿人,城镇职工养老金的领取人口总数大约是1.4亿人左右,领取城乡居民养老金的人口总数大约在1.6亿人左右,这两类人群相加,最终受益的人群高达3亿人以上。
那么在我们得知,2025年继续提高退休养老金的消息以后,很多退休老人下一步的想法就是2025年的养老金,究竟会涨幅多少呢?会按照什么样的比例来进行调整呢?这可能成为了很多人所关心的一个话题。但是有一点实际情况,我们是不能够忽略的,人口老龄化社会不断加剧,也就标志着未来领取养老金的人口总数,将会进一步的加大,但同时也就意味着缴纳社保的人口总数将会进一步的下降。
一、2023-2024年图木舒克养老保险缴费比例及基数标准一个月要交多少钱?
据新社通app显示,图木舒克职工养老缴费基数2024-2025年最新标准是多少,图木舒克养老保险基数明细如下:
养老保险最低缴费基数为:4999元;
个人缴费比例:8%,个人缴费金额:399.92元;
企业缴费比例:16%,企业缴费金额:799.84元;
合计缴费:1199.76元。
(注:本文数据仅供参考,具体以当地缴费标准为准)

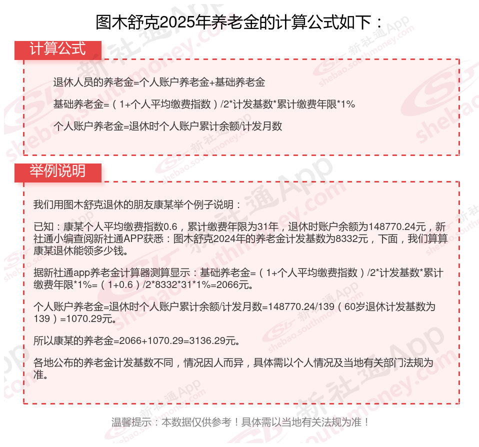
二、图木舒克养老金计算方法2024最新社保退休可以拿多少

》点击新社通app养老金计算器,轻松测算你的养老金!
图木舒克养老金
退休金计算方法
上调养老金
退休金的计算方法
养老金差距
东营退休金规划
养老金上调
退休金
养老金上调