2025郑州退休金领取标准大概能拿多少钱?据新社通app获悉,对于即将或已经步入退休年龄的“老人”来说,养老金的多少直接关系到他们的切身利益,但是很多人又不会计算自己的养老金,下面我们就一起来详细介绍郑州养老金的计算方法。
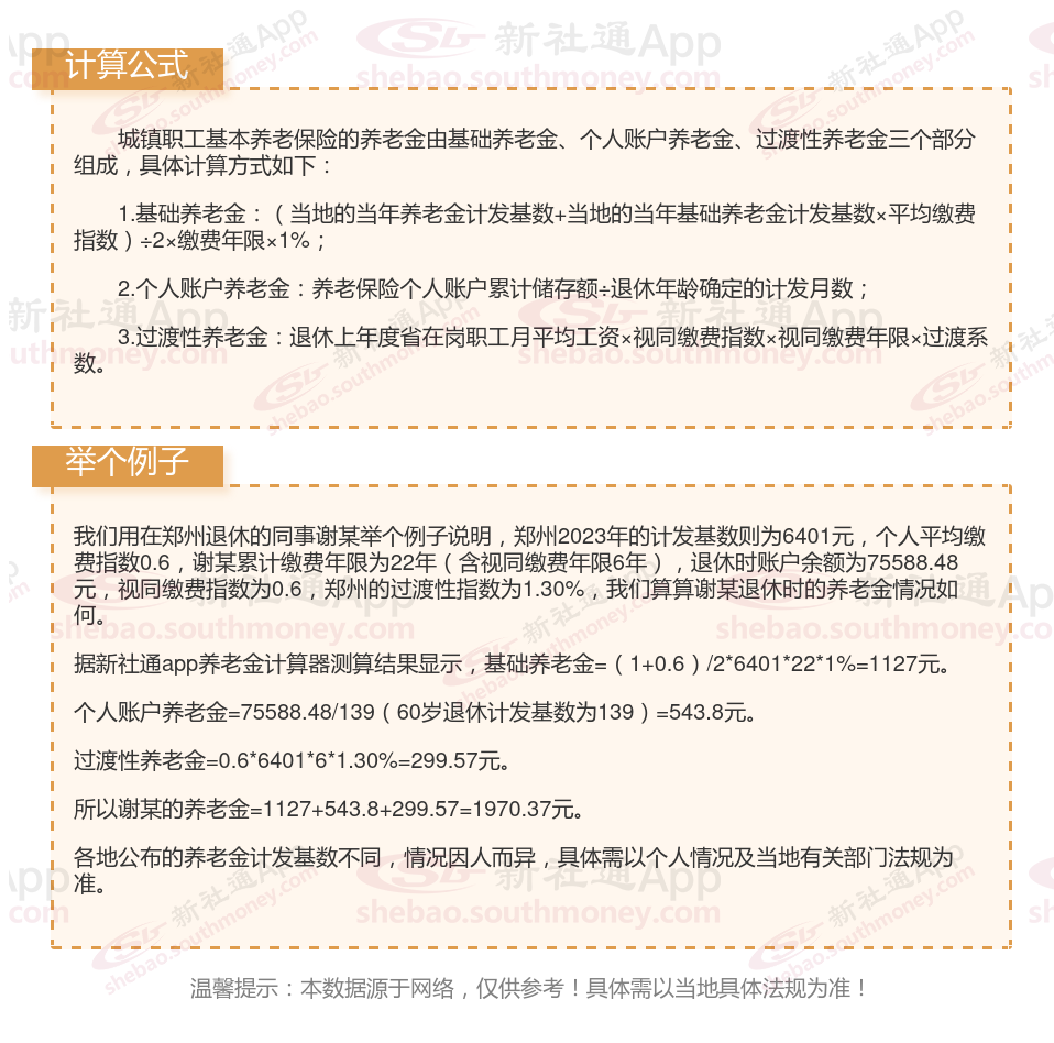
一、郑州退休人员养老金是如何计算的?举例说清楚

》新社通小编提示,“新社通app养老金计算器”可以计算养老金哦!以下是操作链接,点击即可轻松测算你的养老金!
二、郑州养老金计发基数如下:全国养老金计发基数排名前十的城市都是哪些?看看有你的城市吗?
据新社通app获悉,郑州2023年养老金计发基数为6401元,比去年增加了4%左右。这一增长将有助于提高郑州退休人员的养老金水平,让他们在老年生活中得到更好的保险。

退休金
养老金差别
退休金计算
退休金,缴费档次
退休可以拿多少钱?
中人养老金
退休工资计算
韶关退休金规划