娄底2025年退休能领取多少养老金?据新社通app获悉,越来越多的人们认识到了养老金的重要性,参加养老保险的人数也是越来越多了。养老金每年一般还会有调整,所以参保人实际领取的养老金金额可能会更高,也可能会低一些。因此具体可以领取多少养老金,就还应当以当地实际法规为准。那么,每个月交那么多社保,2025年退休到底能领多少钱?下面随新社通app小编一起来看看详情。
一、2024年娄底退休工资多少钱一个月?在线计算举例说明

》点击新社通app养老金计算器,轻松测算你的养老金!
二、娄底养老金计发基数如下
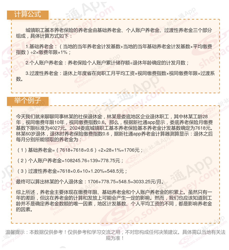
据新社通app显示,娄底正式公布了本地的养老金计发基数,确定2024年退休人员养老金计发基数为7618元。
娄底去年的计发基数是7417元,可见2024年7618元、是上涨了2.71%。
那么,全国养老金计发基数排名前十的城市都是哪些?看看有你的城市吗?

三、如何规划自己的养老生活?
总之,了解自己的退休年龄和养老金待遇是规划养老生活的重要前提。通过制定养老计划、积累财富、关注健康和参加社交活动等方式,为自己的未来养老生活打下坚实的基础。
》点击新社通app社保养老金规划,领取您的规划方案!为您的退休生活加薪!
温馨提示:本数据仅供参考!具体需以当地有关法规为准!
以上就是娄底退休人员养老金计算的全部内容,希望对你有帮助,欢迎关注新社通app解锁更多社保专业资讯。
娄底养老金
养老金缴纳
退休工资
每月退休金
退休金
退休工资计算
退休金计算
万宁养老金