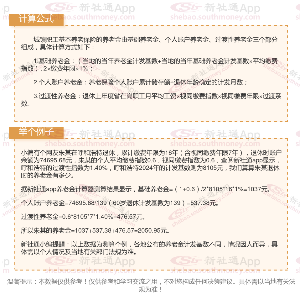
退休后退休金计算方法:
基础养老金=[(参保人员退休时全区上年度城镇单位在岗职工月平均工资+本人指数化月平均缴费工资)÷2]×缴费年限×1%。
个人账户养老金=个人账户累计储存额÷计发月数。

养老金缴费比例是多少?
个人领取养老金的缴纳比例主要依据《中华人民共和国社会保险法》的相关法定,职工个人缴纳比例为8%,缴纳基数根据职工本人上一年度月平均工资确定,并设有上下限。对于特殊情况下的缴纳比例和基数,则需参照当地社保法规执行。
养老金缴费比例
主要包括单位缴费比例和个人缴费比例。
单位缴费比例
单位缴费比例通常为职工工资总额的20%。例如,在一些地区,单位缴费比例为16%,企业按照职工工资总额作为缴费基数,乘以这个比例缴纳养老保险费用。
需要注意的是,养老金的缴费比例可能会因地区、法规调整等因素而有所变化。因此,建议咨询当地的人设局或社保机构,以获取最准确的信息。
(备注:数据仅供参考,具体以当地有关法规为准)
养老金计算
退休金
孝感养老金
海东退休金
退休金
社保退休工资计算方法
退休金
退休可以拿多少钱?
退休金
退休金的计算方法