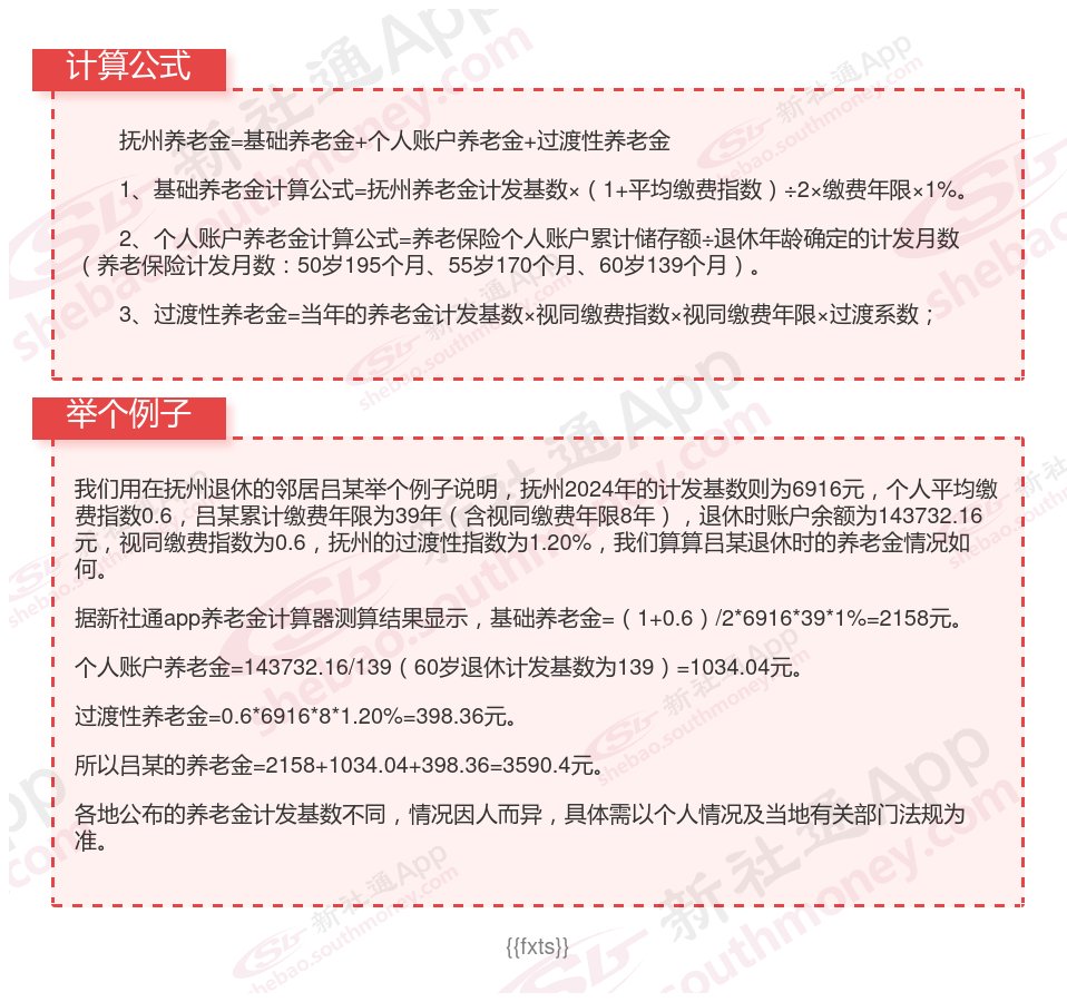
按照现在的养老金计算,职工养老金由基础养老金、个人账户养老金,具体计算公式如下:
基础养老金计算公式=(当地的当年养老金计发基数+当地的当年基础养老金计发基数×平均缴费指数)÷2×缴费年限×1%;
个人账户养老金计算公式=养老保险个人账户累计储存额÷退休年龄确定的计发月数;

怎么样提高养老待遇?
1.尽量延长缴费年限,多缴多得。
2.提高缴费基数,增加基础养老金部分。
3.合理规划个人账户投资,实现资产增值。
4.除了基本的社保外,还可以参加一些补充养老保险,如商业养老保险等,这些都可以增加退休后的养老金收入。
》担心养老金不够花?想品质养老?点击新社通app社保养老金规划,为您的退休生活“加薪”!
(备注:数据仅供参考,具体以当地有关法规为准)
抚州退休工资计算方法的相关内容就分享到这里,社保问题就上新社通!欢迎关注/下载新社通APP解锁更多社保专业资讯及社保实用计算器!
抚州养老金
商丘退休金
养老金调整
退休工资计算公式
广西防城港退休金规划
石嘴山养老金
养老金调整
退休金
退休人员补差