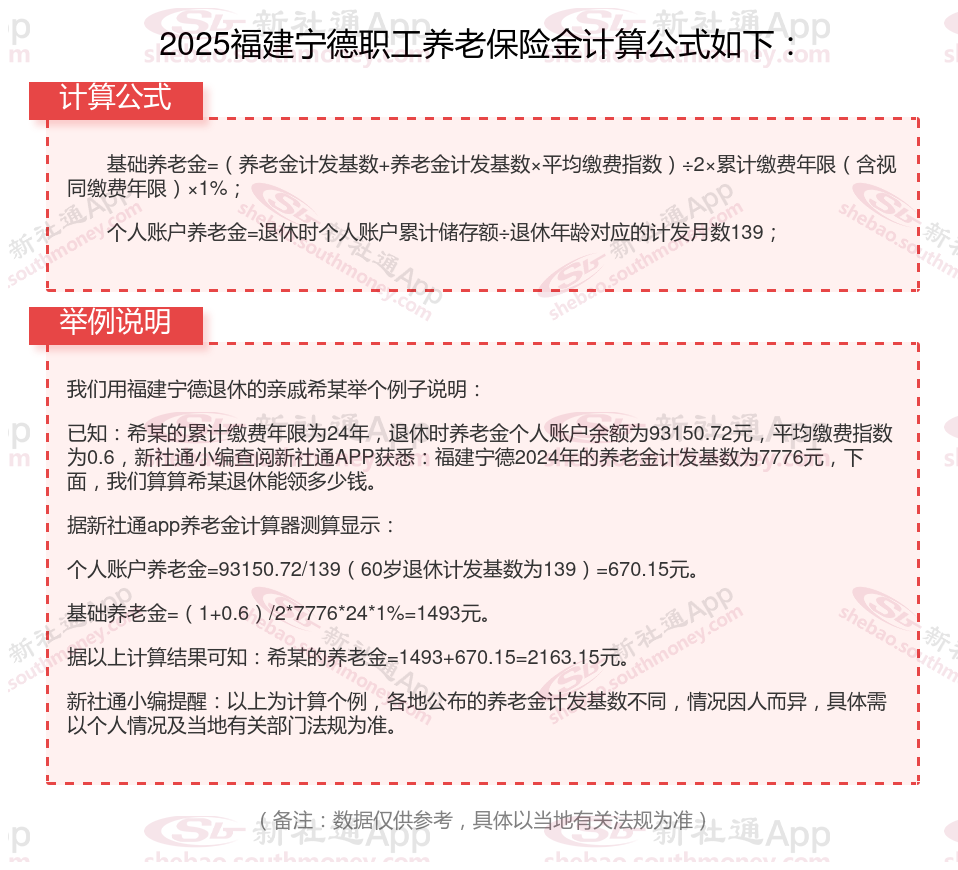
据新社通小编了解,2025年退休人员基本养老金仍然会继续增长,表述也跟往年一样,是“适当提高退休人员基本养老金,提高城乡居民基础养老金”。如果按照2024年的养老金调整情况来看,退休人员的人均养老金水平会增长3%,城乡居民养老保险的基础养老金水平会增长不低于20元。下面新社通小编带您了解福建宁德2025年养老金的计算方法及影响因素的详情。

怎么样提高养老待遇?
提高养老金可以通过以下几个途径实现:
关注自身健康,延长寿命:
养老金是终身制的,只要活着就会源源不断地发放。因此,关注自己的身心健康,尽可能延长寿命,能够领取更多养老金。
在经济发达的城市缴纳社保:
社会平均工资水平对养老金待遇有很大影响。在经济发达的城市缴纳社保,会获得更好的养老金待遇。
避免提前退休:
退休年龄越晚,缴费年限长的可能性就越大,另外计算个人账户养老金的计发月数也会越小,计算出来的个人账户养老金就会越高。
养老金差距
养老金计算
退休工资
宁夏银川退休金
退休金计算公式
退休金差距
养老金计发
养老金缴纳
贵州毕节退休金
退休养老金计算