海南海口养老金的计算主要取决于三个因素:海南海口的养老金基数、个人缴费比例以及缴费年限。海南海口退休人员的养老金=个人账户养老金+基础养老金+过渡性养老金,本文带你算算海南海口2025年退休能领多少钱?
据新社通app获悉,海南海口养老保险是为了保证人们在老年时能够拥有稳定的经济来源,确保基本生活需求得到满足。然而,很多人并不清楚如何计算自己未来能够领取多少养老金?海南海口养老保险要交多少钱?下面,我们将详细介绍养老保险金的计算方法及在线计算器。
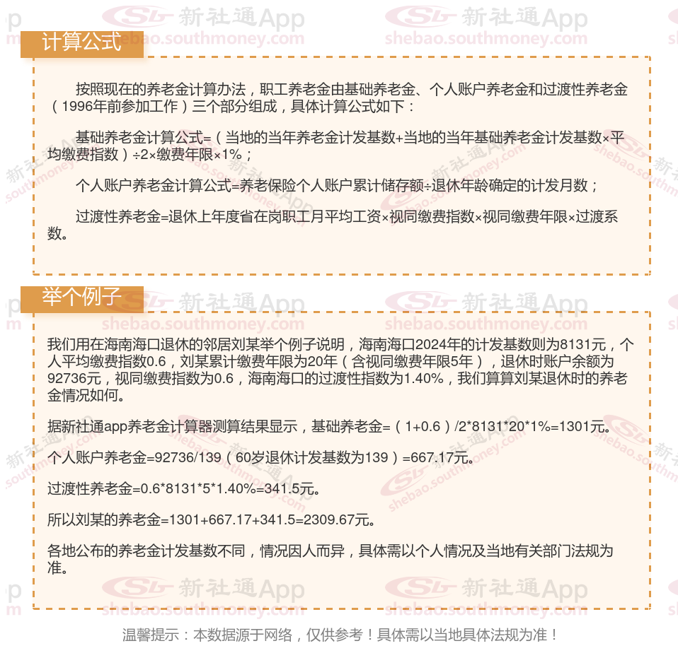
一、海南海口退休人员养老金是如何计算的?举例说清楚

》新社通小编提示,“新社通app养老金计算器”可以计算养老金哦!以下是操作链接,点击即可轻松测算你的养老金!
二、海南海口养老金计发基数如下:全国养老金计发基数排名前十的城市都是哪些?看看有你的城市吗?
海南海口2024年养老金计发基数为8131元。与去年的养老金计发基数8050元相比,2024年增加了81元,增长率约为1.01%。由于养老金计发基数的增加,他们在重新计算养老金时将会得到一定的增长。但具体的增长金额还需要根据每个人的缴费年限、缴费指数等个人情况来计算。

海南海口养老金
退休金区别
灵活养老金
社保退休金
三亚养老金
养老保险
养老金领取
楚雄养老金