山东菏泽社保退休后每月领多少钱?养老金的计算公式是:月养老金=基础养老金+个人账户养老金。“本人缴费工资平均指数”每个单位是不相同的,一般在0.6至3之间,即以计算年度在岗职工平均工资60%至300%为基数缴费,主要是考虑收入水平的差异,收入高缴费指数就高,但不超过3。
2025年城镇职工和城乡居民养老金将双涨,职工养老金实现21连涨,居民养老金4连涨。同时提高医保补助标准,2024年多地养老金计发基数上涨,个人养老金制12月15日实施,给予社保参保人员巨大福利。
好消息来了,根据12月11日到12日消息,2025年将继续提高城镇职工基本养老金和城乡居民基本养老金,也就是2025年实现养老金的“双涨“,职工养老金将在2025年实现第21涨,也实现了自2005年以来的连续上涨,城乡居民基础养老金也实现了自2022年以来的连续上涨,实现了4连涨。
山东菏泽多少岁可以领退休金?2024年最新法定退休年龄是多少?
法定退休年龄根据不同人群和工种有所不同。通常情况下,男性职工的法定退休年龄是60周岁,女性干部的法定退休年龄是55周岁,女性工人的法定退休年龄是50周岁。
然而,对于从事井下、高空、高温、特别繁重体力劳动或其他有害身体健康的工作的职工,退休年龄有所提前。具体为男职工年满55周岁、女职工年满45周岁。此外,如果职工因病或非因工致残,由医院证明并经有关部门确认完全丧失劳动能力的,退休年龄为男年满50周岁、女年满45周岁。
请注意,退休年龄的具体法规可能会根据方案调整而有所变化,建议您咨询当地社保部门或人力资源部门以获取最准确的信息。
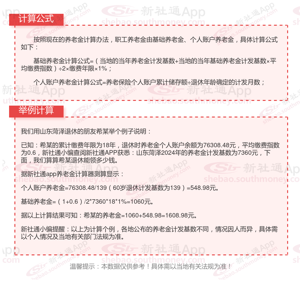
山东菏泽社保退休工资计算方法及计算公式2024年最新(附在线计算器)

》点击新社通app养老金计算器,轻松测算你的养老金!
山东菏泽退休金
退休金计算
退休金
绵阳退休金
辽宁营口养老金
计发基数
养老金上涨
退休养老金计算
养老金
退休工资计算