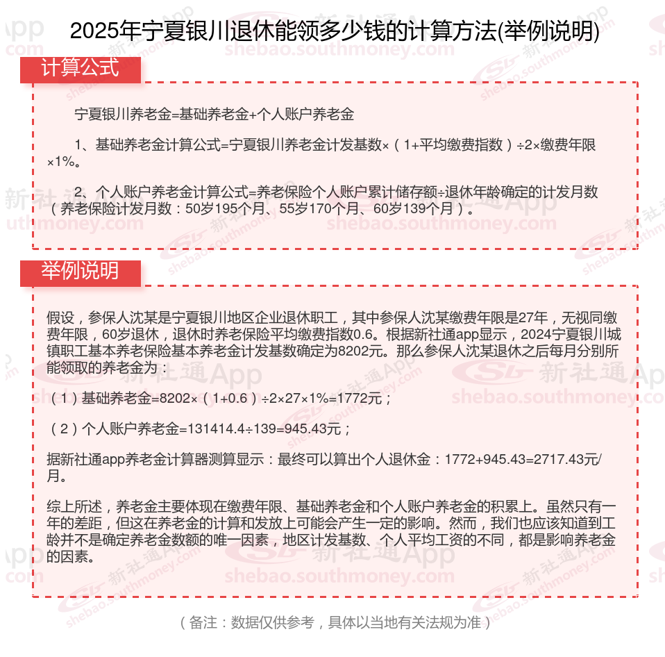
退休人员退休金2025计算方法:
养老金计算方法说明基础养老金的计算:基础养老金按照参保人退休前一年本职工作月平均工资和参保人月平均缴费工资指数计算。
个人账户养老金:计算公式为个人账户储存额÷计发月数。
过渡性养老金:(上一年退休地在岗职工月平均工资×视同缴费年限)×1.4%

养老金缴费比例
有工作单位的情况
单位缴费比例:根据职工本人上一年度月平均工资的20%缴纳,这部分费用全部划入统筹基金。
有工作单位的情况
个人缴费比例:职工个人需按照核定工资缴费基数的8%比例进行缴纳,这部分费用划入个人账户。
需要注意的是,养老金的缴费比例可能会因地区、法规调整等因素而有所变化。因此,建议咨询当地的人设局或社保机构,以获取最准确的信息。
影响退休金数额的因素是多方面的,包括个人层面的缴费年限、缴费水平、退休年龄和个人账户积累;以及法规与社会经济层面的养老保险、社会平均工资、经济发展水平和物价与通货膨胀等。
退休金
养老金计算
安庆养老金
退休金
灵活就业社保
退休养老金计算
养老保险
退休工资计算方法
退休金差距