重庆社保退休能领多少钱?每个人领取退休金额的标准是什么?每月能拿到的钱取决于多个因素,包括缴费年限、缴费基数、社会平均工资等。本文介绍计算公式和提高待遇的方法,您可以更好地规划自己的养老生活。
“社保交满15年退休能拿多少钱?”这是无数参保人最关心的问题!养老金金额与缴费年限、基数、地区方案密切相关。本文提供清晰的计算公式,并有养老金在线计算工具,助您一键测算退休待遇。
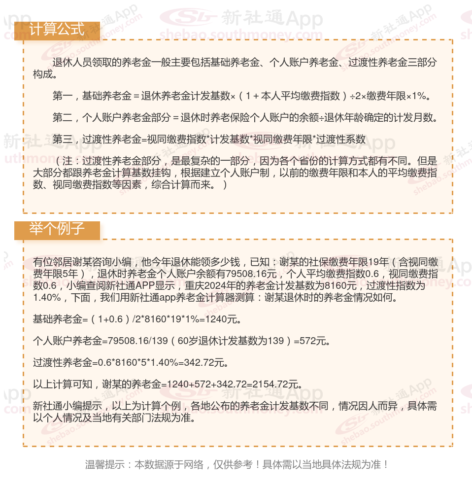
社保退休能领多少,重庆养老金计算方法2024最新

》点击新社通app养老金计算器,轻松测算你的养老金!
怎样查询养老金个人账户余额?查询养老保险缴费情况有几种不同的方式,以下方法供您选择:电话查询:
参保人可以直接拨打社保服务热线电话12333,按语音提示操作,切换到自己参保地的社保局客服中心。
然后通过人工服务,提供自己的身份证号码或其他相关信息,就可以查询到自己的社会养老保险账户余额或缴费信息。支付宝查询:
打开支付宝APP,点击“更多”。
找到“便民生活”栏目下的“城市服务”。
进入城市服务后,点击“社保查询”。
在社保查询页面选择“养老账户查询”或“养老缴费情况”等选项,即可查看相关信息。社保大厅查询:
这种方法比较简单,适合对自己社会养老保险账号不太清楚的市民使用。
只需携带身份证到各区社会保险经办机构业务办理大厅查询养老保险账户信息即可。网上查询:
参保人可以直接登录当地的社保局网站或APP,找到养老保险查询板块。
输入自己的身份证号码、社保卡的密码以及验证码,就可以查询到自己的社会养老保险账户余额以及缴费信息了。
首次登录时,可能需要修改初始密码(通常是123456或本人身份证最后六位数字),修改密码后重新登录才能查询到相关信息。自助查询机:
在社保局或社保服务大厅内,通常会有自助查询机。
插入社保卡或输入身份证号等验证信息后,按照屏幕提示进行操作即可查询养老保险的相关信息。微信查询:
打开微信,点击右下角的“我”。
进入“服务”页面,选择“城市服务”。
在城市服务中选择社保查询,并绑定个人信息。
绑定完成后,即可查询个人的养老保险信息。
退休工资计算
养老金缴纳
西藏山南养老金
退休金
退休金计算公式
退休工资计算
怎么算养老金
退休养老金计算
南京养老金