邢台社保退休能领多少钱?每个人领取退休金额的标准是什么?每月能拿到的钱取决于多个因素,包括缴费年限、缴费基数、社会平均工资等。本文介绍计算公式和提高待遇的方法,您可以更好地规划自己的养老生活。
据新社通app获悉,对于职工来说退休以后的生活费用是很重要的,大家都有养老保险,只有缴纳够一定的年限才可以领取的。那么2025邢台养老金可以领取多少钱一个月?邢台养老又要交多少钱呢?下面就随新社通app小编一起来看看详情吧。
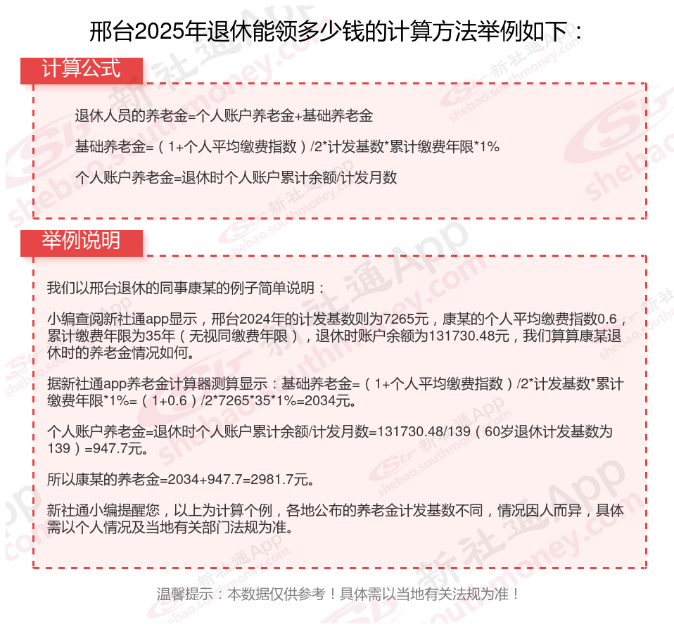
社保退休能领多少,邢台养老金计算方法2024最新

》点击新社通app养老金计算器,轻松测算你的养老金!
养老保险查询个人账户有哪些方法?养老保险的查询方法有以下几种:支付宝查询:
打开支付宝APP,点击“更多”。
找到“便民生活”栏目下的“城市服务”。
进入城市服务后,点击“社保查询”。
在社保查询页面选择“养老账户查询”或“养老缴费情况”等选项,即可查看相关信息。自助查询机:
在社保局或社保服务大厅内,通常会有自助查询机。
插入社保卡或输入身份证号等验证信息后,按照屏幕提示进行操作即可查询养老保险的相关信息。微信查询:在微信的“支付”-“城市服务”中,选择所在城市的社保功能,进入后查询相关信息。上网查询:
登陆所在城市的社会保险业务网站,点击“个人社保信息查询”窗口,输入本人身份证和密码(密码是您的社保证编号或者身份证出生年月),即可查询本人参保信息。
登录当地人社网站,然后点击“养老保险个人账户查询”栏,在“养老保险个人账户查询”的方框中输入身份证号码和密码(或社保号),然后点击“查询”按钮即可。社保中心查询:
携带身份证前往各区社会保险经办机构业务办理大厅。
在大厅的自助查询机上输入身份证号码和密码进行查询。
也可以在大厅的窗口向工作人员咨询并查询养老保险情况。电话咨询
想要查询个人账户余额的用户可以拨打综合服务电话,在拨打【12333】之后进行方案咨询和信息查询。
邢台养老金
退休金计算
郑州退休金
社保养老金
社保缴满
退休可以拿多少钱?
退休工资
养老金缴纳
退休金