庆阳养老金能领多少钱?每个人领取退休金额的标准是什么?每月能拿到的钱取决于多个因素,包括缴费年限、缴费基数、社会平均工资等。本文介绍计算公式和提高待遇的方法,您可以更好地规划自己的养老生活。
在2024年12月份,消息指出,适当提高退休人员基本养老金,提高城乡居民基础养老金,也就意味着2025年,会继续调整养老金的待遇,并且实现双双增长,因为既能够调整职工养老金的待遇,也能够调整城乡居民基础养老金的待遇,最终受益的人群高达3亿人,城镇职工养老金的领取人口总数大约是1.4亿人左右,领取城乡居民养老金的人口总数大约在1.6亿人左右,这两类人群相加,最终受益的人群高达3亿人以上。
那么在我们得知,2025年继续提高退休养老金的消息以后,很多退休老人下一步的想法就是2025年的养老金,究竟会涨幅多少呢?会按照什么样的比例来进行调整呢?这可能成为了很多人所关心的一个话题。但是有一点实际情况,我们是不能够忽略的,人口老龄化社会不断加剧,也就标志着未来领取养老金的人口总数,将会进一步的加大,但同时也就意味着缴纳社保的人口总数将会进一步的下降。

庆阳社保怎么交退休金更高?
1.尽量延长缴费年限,多缴多得。
2.提高缴费基数,增加基础养老金部分。
3.合理规划个人账户投资,实现资产增值。
4.除了基本的社保外,还可以参加一些补充养老保险,如商业养老保险等,这些都可以增加退休后的养老金收入。
》担心养老金不够花?想品质养老?点击新社通app社保养老金规划,为您的退休生活“加薪”!
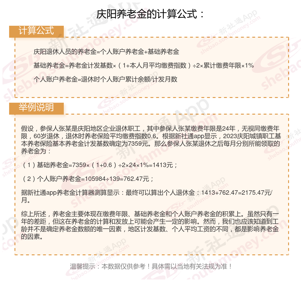
温馨提示:本数据仅供参考!具体需以当地有关法规为准!
庆阳退休工资计算方法的相关内容就分享到这里,社保问题就上新社通!欢迎关注/下载新社通APP解锁更多社保专业资讯及社保实用计算器!
庆阳养老金
养老金计算
退休人员补差
养老金缴纳
档案年龄与身份证年龄不符
养老规划
江苏南京养老金
陇南退休金
养老保险
退休金