南宁社保退休能领多少钱?每月能拿到的钱取决于多个因素,包括缴费年限、缴费基数、社会平均工资等。本文介绍计算公式和提高待遇的方法,您可以更好地规划自己的养老生活。
养老金=个人账户+基础账户?社保交满退休能拿多少?本文用真实案例演示计算过程,并可以使用智能在线计算器,输入数据秒查未来退休金水平。
一、2023-2024年南宁养老保险缴费比例及基数标准一个月要交多少钱?
据新社通app显示,南宁企业职工养老保险的缴费基数为:4053.6元。
缴费比例:在企业参保缴费的情况下,单位缴纳比例为16%,个人缴纳比例为8%。而灵活就业人员参保缴费的比例为个人20%。
另外,需要注意的是,这些缴费标准可能会随着时间和方案的变化而调整。为了获取最新的南宁职工养老保险缴费标准信息,建议查阅相关消息或咨询当地社保部门。
总的来说,了解并遵守当地的养老保险缴费标准是每个职工的责任,也是保证个人权益的重要方案。
(注:本文数据仅供参考,具体以当地缴费标准为准)

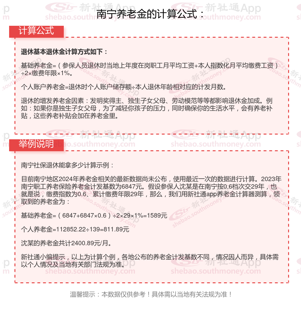
二、南宁养老金计算方法2024最新 社保退休可以拿多少

》点击新社通app养老金计算器,轻松测算你的养老金!
南宁养老金
档案年龄与身份证年龄不符
退休
海南儋州养老金
社保缴退休
退休金
退休金
石家庄养老金
养老金待遇有什么区别