安徽蚌埠社保退休能领多少钱?每个人领取退休金额的标准是什么?每月能拿到的钱取决于多个因素,包括缴费年限、缴费基数、社会平均工资等。本文介绍计算公式和提高待遇的方法,您可以更好地规划自己的养老生活。
安徽蚌埠社保退休拿多少钱一个月?在人口老龄化的浪潮下,养老金问题逐渐浮出水面,成为大众关注的焦点。对于即将步入退休生活的人来说,了解2025年养老金的计算方法,无疑是规划未来生活的重要一环。养老金计算涉及多个因素,如缴费年限、缴费基数、当地经济水平等。参保人在规划退休生活时应充分了解自己的缴费情况和当地的养老金方案。下面新社通小编带您了解2025年养老金的计算方法的详情。
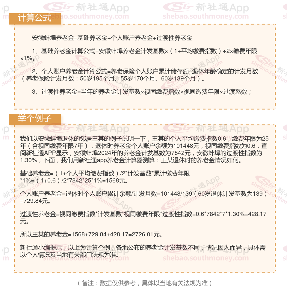
社保退休能领多少,安徽蚌埠养老金计算方法2024最新

》点击新社通app养老金计算器,轻松测算你的养老金!
职工养老保险查询方法有哪些?职工养老保险个人账户的查询方式主要包括以下几种:?支付宝查询:
打开支付宝APP,点击“更多”。
找到“便民生活”栏目下的“城市服务”。
进入城市服务后,点击“社保查询”。
在社保查询页面选择“养老账户查询”或“养老缴费情况”等选项,即可查看相关信息。微信查询:
打开微信,点击“钱包”。
在“腾讯服务”中找到“城市服务”。
点击进入后,可以看到“社保查询”入口。
点击进入后,输入自己的身份证号码和密码,即可查询。自助终端查询:
在一些社保服务大厅或社保经办机构,会设有自助查询终端。
您可以通过这些终端输入个人信息,自助查询养老保险的相关情况。网上查询:
登录所在城市的社会保险业务网站。
点击“个人社保信息查询”窗口,输入本人身份证和密码(密码可能是社保证编号或者身份证出生年月)。
查询本人参保信息。社保中心查询:
携带身份证到各区社会保险经办机构业务办理大厅查询。电话查询:
拨打综合服务电话“12333”进行方案咨询和信息查询。
或者直接选择拨打人社电话:区号+12333,按提示步骤进行人工的方案咨询和信息查询。
养老保险缴费
退休养老金
退休金计发基
退休金新算法
社保退休金
退休金计算
呼和浩特养老金
退休差多少钱
天津退休工资