2025衡水4050补贴主要针对的是年龄在40岁以上的女性和50岁以上的男性,这些人群通常因为年龄较大而面临就业困难。
“4050人员”是国对大龄就业困难人员的一种称呼,指的是女性年满40岁,男性年满50岁的人员,那么衡水4050灵活就业社保补贴标准是多少钱?衡水4050社保补贴条件是什么?接下来随新社通APP小编了解一下最新资讯。
一、衡水农村户口能领4050补贴吗?
为什么很多农村户口的朋友无法领取4050补贴?主要原因是,需要是认证的就业困难人员。
一般情况下,只有城镇户籍的人口才会被认定为就业困难人员,所以农村户口的朋友,即使自己缴纳了城镇职工社保,也无法认定为就业困难人员,那么也就不能申请4050补贴,一般来说,只有失地农民等可以申领补贴。
当然,各地区具体执行方法有所不同,需要办理的朋友可以到当地的社保部门了解详细办理要求。
最后提醒大家,目前我国的灵活就业社保补贴并不是统一的,所以各地的补贴领取条件、标准、方式等的差异都比较大,有些地区甚至可能没有相关法规,因此大家一定要以当地公布为准。
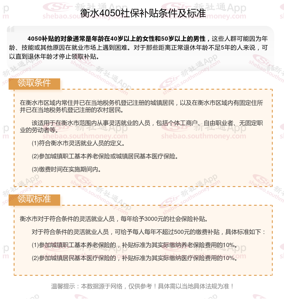
二、2023-2024年衡水4050社保补贴标准及条件

灵活就业补贴
新疆阿勒泰社保
海南万宁社保
河北沧州社保
灵活就业补贴
西藏山南社保
黑龙江黑河社保
灵活就业补贴
陕西西安社保
安徽宿州社保