“4050人员”是国对大龄就业困难人员的一种称呼,指的是女性年满40岁,男性年满50岁的人员,那么甘肃武威4050灵活就业社保补贴标准是多少钱?甘肃武威4050社保补贴条件是什么?接下来随新社通APP小编了解一下最新资讯。
一、2025年甘肃武威灵活就业人员多少岁可以领社保补贴?
甘肃武威灵活就业社保补贴的年龄限制?主要包括女性满40周岁以上,男性满50周岁以上。此外,有些地区还要求女性满45周岁以上,男性满45周岁以上也可以申请灵活就业保险补贴?。
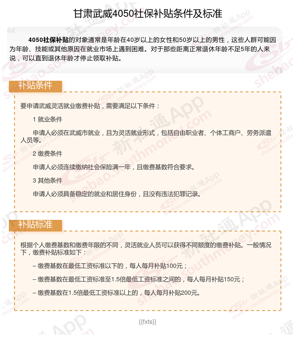
甘肃武威4050灵活就业补贴申请条件
?年龄及残疾情况?:
女性满40周岁以上,男性满50周岁以上,以及中、重度残疾人可以申请灵活就业保险补贴?。
?就业情况?:
在社区从事家务服务并与社区居民形成服务关系的灵活就业人员。
没有固定工作单位,岗位和工作时间不固定,但能够取得收入的其他灵活就业人员。
已实现灵活就业满30日,并在户口所在区县劳动部门办理了个人就业登记的人员。
实现灵活就业并以灵活就业身份参保的符合条件的高校毕业生?。
二、2025年甘肃武威4050社保补贴标准是多少?条件是什么?

》如何了解自己的社保缴纳明细吗?点击新社通app社保计算器,帮您计算!
新社通app数据所得,数据仅供参考。
灵活就业补贴
庆阳社保怎么补缴
个人怎么补缴社保?
灵活社保缴费
周口社保补缴
在芜湖社保补缴怎么办理?
个人社保断缴怎么补缴?
嘉兴社保补缴怎么办理?
个人社保补交的流程是什么?
在包头社保补缴怎么办理?