2025宜宾4050补贴主要针对的是年龄在40岁以上的女性和50岁以上的男性,这些人群通常因为年龄较大而面临就业困难。
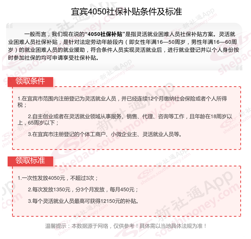
4050社保补贴标准据新社通app小编了解,通常,4050社保补贴包含基本医疗保险和基本养老保险两个险种,社保补贴金额为申请人实际缴纳基本养老保险和基本医疗保险金额的2/3,具体标准以当地社保局公布的数据为准!那么宜宾4050灵活就业困难人员社保补贴标准是多少?宜宾4050社保补贴需要符合什么条件?接下来随新社通APP小编具体了解一下4050社保补贴内容。
一、2025年宜宾4050社保补贴标准及条件是多少?

》点击新社通app社保计算器,了解你的社保缴费明细!
新社通app数据所得,数据仅供参考。
二、2025年宜宾灵活就业4050社保补贴申请流程
宜宾办理4050社保需要哪些手续?
所需材料
办理4050社保补贴时,需要准备以下材料:
有效身份证件:包括身份证、户口簿等。
《就业失业登记证》:原件和复印件。
社保缴费凭证:灵活就业个人缴纳的养老保险、医疗保险凭证的原件(如原件丢失,可凭社保经办机构开具的个人缴费证明)。
托管合同书(如有):部分地区可能需要提供。
其他相关表格:由申请人填写的相关申请表格。
办理流程
办理4050社保补贴的流程通常包括以下几个步骤:
准备材料:按照上述要求准备好所有相关材料。
提出申请:携带准备好的材料,前往户籍所在地的街道(乡镇)劳动事务所或社区劳动工作站提出申请。
审核与公布:劳动事务所或社区劳动工作站将对申请人的材料进行初审,并进行公布。公布无异议后,将材料上报至市就业办审核。
复核与拨付:市就业办审核通过后,将材料交至市部门复核。复核通过后,部门将通过指定的银行直接将补贴资金拨付给申请人本人。
三、宜宾不可以领取灵活就业4050社保补贴的六类人:
宜宾不可以领取灵活就业4050社保补贴的六类人:
1、未以灵活就业人员身份交社保;
2、非就业困难人员;
3、超出自住房,有多余商品房或车辆;
4、超出法定退休年龄的;
5、未失业登记;
6、农村户口。
三类人符合领取灵活就业4050社保补贴的标准:贫困户、低保对象、重度残疾人等三类主要就业困难人员。
不过,符合特殊情况的部分农村户口人员是可以申请的,具体要咨询当地社保部门了。
海东社保
4050补贴
社保线上缴费
社保缴纳
养老金
缴纳社保
缴纳社保
灵活就业补贴
社保线上缴费
社保缴纳