灵活就业人员具备以个人身份参与职工社保的资格,其缴费基数与当地社会平均工资紧密关联,缴费档次在社会平均工资的60%至300%区间内可自由抉择。长沙灵活就业人员社保缴费最低标准是多少?下面随新社通小编一起了解灵活就业人员社保详情。
灵活交社保和职工社保在参保对象、缴费主体、缴费比例、缴纳险种、缴费基数、户籍限制以及享受的待遇等方面存在明显的差异。这些差异反映了两种社保体系的不同设计理念和目标人群。
据新社通app数据显示,长沙灵活就业养老保险缴费基数2024-2025年最新标准如下:
2025年长沙城镇职工社会保险缴费基数用人单位及其职工(包括有雇工的个体工商户及其雇工)分别按2024年度全口径省平的60%(4027元/月)和300%(20133元/月)核定缴费基数的下限和上限执行。
个人缴费比例:20%;
(注:本文数据仅供参考,具体以当地缴费标准为准)
长沙灵活就业社保缴费标准来了 灵活就业社保最低要交多少钱?根据新社通app-社保缴费查询工具提供的最新数据如下:

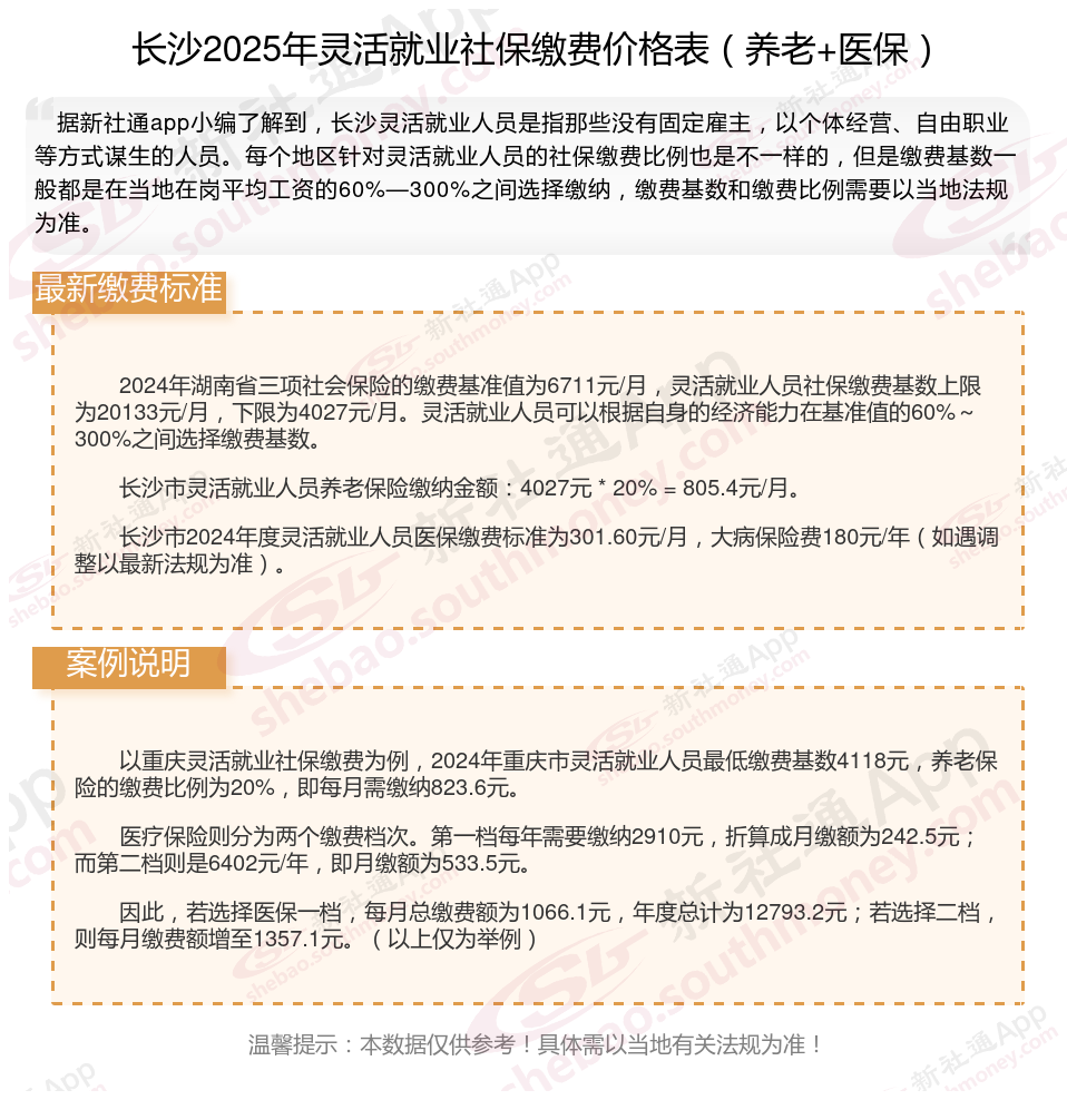
2024年湖南省三项社会保险的缴费基准值为6711元/月,灵活就业人员社保缴费基数上限为20133元/月,下限为4027元/月。灵活就业人员可以根据自身的经济能力在基准值的60%~300%之间选择缴费基数。
长沙市灵活就业人员养老保险缴纳金额:4027元*20%=805.4元/月。
长沙市2024年度灵活就业人员医保缴费标准为301.60元/月,大病保险费180元/年(如遇调整以最新法规为准)。
灵活就业补贴
4050补贴
社保线上缴费
灵活就业补贴
退休金计算方法
城乡居民社保
社保缴纳
灵活就业补贴
社保缴费
西安城乡社保