灵活就业者需要根据自己的实际情况和需求来选择适合自己的社保方案。
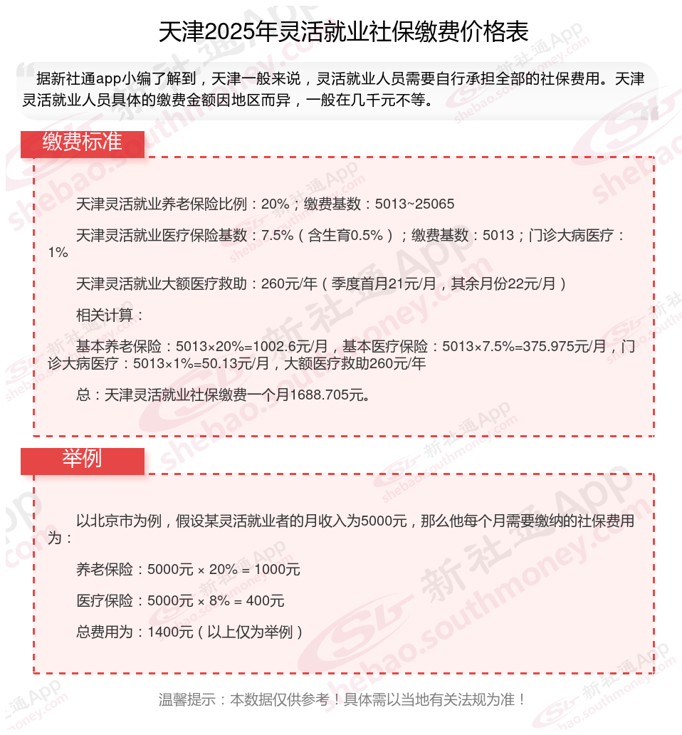
那么,自己社保是多少钱一个月多少钱?根据新社通app-社保缴费查询工具提供的2025社保缴费标准详情数据:

交社保的目的主要是为了保护公民在面临年老、疾病、工伤、失业、生育等风险时,能够依法从社会获得必要的物质帮助。社保的作用可以为以下几点:
养老保险:是指退休后可以拿养老金。由单位和职工共同缴费。养老保险交得多以后领的多,交得久以后领的多。累积缴纳满15年(中断过也没关系),到达退休年龄可办理退休,领取养老金。
医疗保险:医疗保险可用于医疗费用的报销,减轻因疾病带来的经济负担。同时,还可以享受老年的医保待遇服务。
工伤保险:保护因工作原因受伤或患职业病的劳动者获得必要的经济补偿和医疗服务。由用人单位全额缴纳。
失业保险:失业人员符合一定条件的,可以从失业保险基金中领取失业保险金。失业人员在领取失业保险金期间,参加职工基本医疗保险,享受基本医疗保险待遇。
生育保险:就是女性生育时可以报销因生育产生的医疗费用,产假期间还能领取生育津贴。由单位缴费,职工个人不缴纳。
社保缴纳
社保缴纳
灵活就业补贴
灵活就业补贴
社保缴纳
灵活就业补贴
退休金计算方法
查询社保
4050补贴
社保和农保