赣州灵活就业社保2024收费标准是多少钱,主要由当地的在岗平均工资和缴费基数来定。其次,灵活就业社保缴纳跟职工缴纳不同的地方在于,灵活就业社保参保只能参保养老保险和医疗保险,且缴纳比例完全由个人承担。另外,灵活就业人员社保参保选择,可自由选择参保城镇职工社保和城乡居民保险。2024年赣州灵活就业社保缴多少钱?如何缴纳?怎么计算待遇?新社通APP小编将在下文为您详细说明。
一、2024年赣州灵活就业社保缴费标准表 赣州灵活就业社保多少钱一个月?

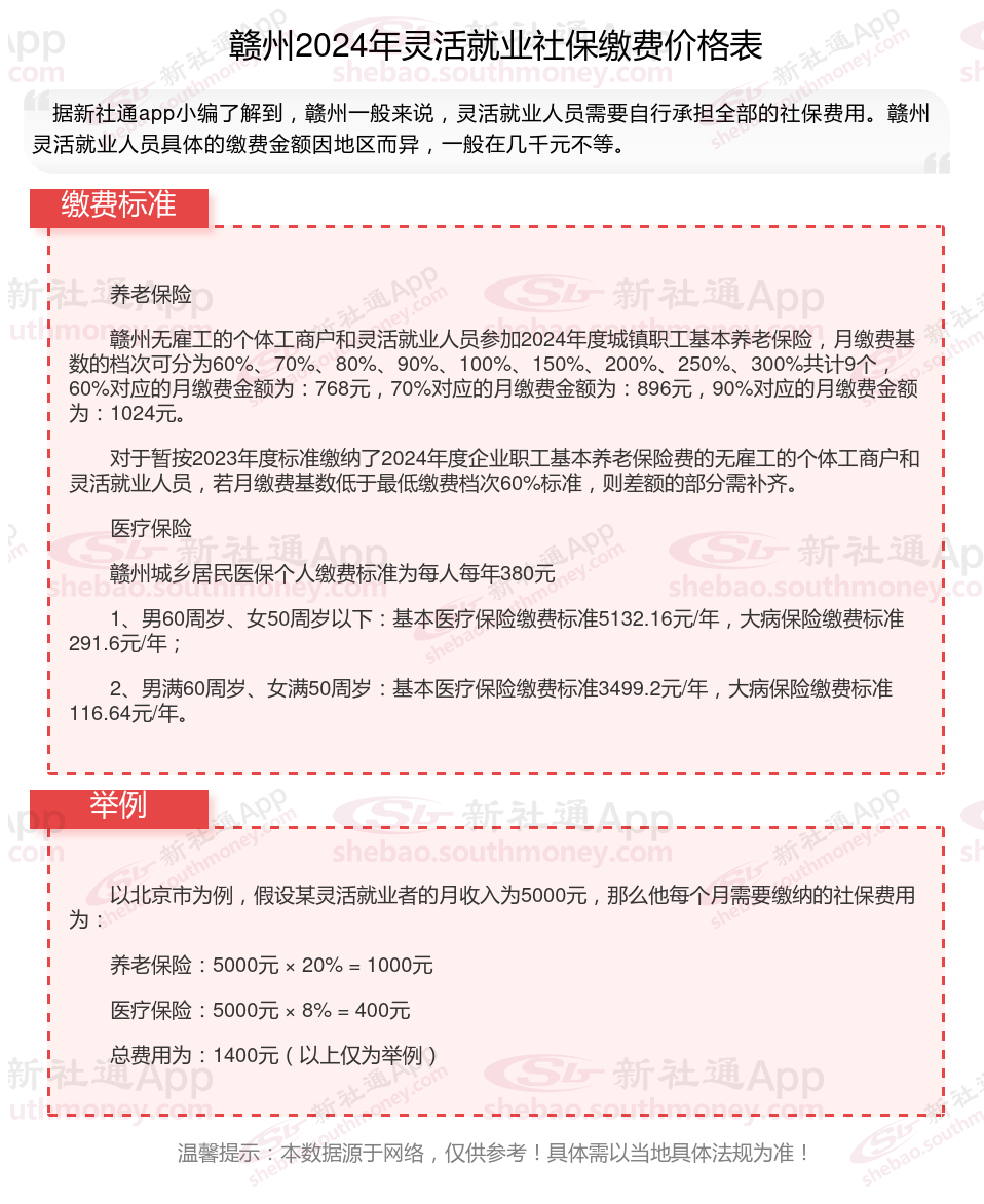
》》点击新社通app社保计算器,轻松了解您的社保缴费明细!
提示:赣州灵活就业人员每个月的缴费压力还是比较大的,每个月的社保费用都是千元,缴费档次越高,灵活就业人员要缴纳的费用也越多。
当缴费档次越高,可以享受到的社保待遇也越多,退休后可以领到的养老金也越多,100%的缴费档次缴纳灵活就业社保比60%的缴费档次缴纳灵活就业社保可以领到的钱要多。
赣州灵活就业人员社保缴费档次表:一般分为五个档次,具体为上年度在岗职工平均工资的60%、70%、80%、90%和100%。灵活就业人员可以根据自己的意愿选择缴费档次,缴费比例为20%,其中12%进入统筹基金,8%进入个人账户。
二、2024年赣州灵活就业社保缴费方式
赣州灵活就业社保的缴费方法主要包括线上和线下两种方式。
线上缴费主要有以下几种方式:
微信缴费:通过微信搜索“社保云缴费”小程序,或依次点击微信→我→服务→城市服务→社保→社保缴费,进行缴费操作。这种方式支持本月缴费及本年度预缴,但不可调整缴费基数。
支付宝缴费:在支付宝中搜索“灵活就业社会保险-天津市”小程序,或依次点击支付宝→市民中心→社保→灵活就业社会保险,进行缴费。这种方式同样支持本月缴费及本年度预缴,但不可调整缴费基数。
线下缴费方式则包括:
灵活就业人员可以就近到社保分中心“税务一厅联办”窗口或所属税务局办税服务厅打印缴费单,再到协议商业银行缴费。
此外,还有一些地方提供了批量扣费、代征银行柜面缴费和网上缴费等选项。批量扣费一般从每月月末预扣下月费用,需要在每月25日前在缴费银行卡或存折中预存足额费用。代征银行柜面缴费则可以前往指定的银行网点柜面进行缴费。网上缴费则可以通过指定的APP或二维码自行申报缴费。
请注意,具体的缴费方式和流程可能因地区和方案的不同而有所差异,建议灵活就业人员根据当地的具体法规进行缴费操作。同时,也要按时足额缴纳基本养老、基本医疗两项社保费,以享受相关的社会保险待遇。
灵活社保缴费
阳江社保
上饶社保
九江社保缴纳
南昌个人社保
灵活社保缴费
社保
灵活社保缴费
武汉
大连社保费