灵活就业社保是指针对灵活就业人员的社会保险制。灵活就业人员包括个体经营者、自由职业者、临时工等,他们没有固定的雇主,因此需要自行缴纳社会保险。接下来随社保君了解一下2025年怀化灵活就业人员社保交多少钱,2025年怀化灵活就业社保缴费标准的详细内容。
一、2025年怀化灵活就业社保缴费标准,灵活就业社保多少钱一个月?

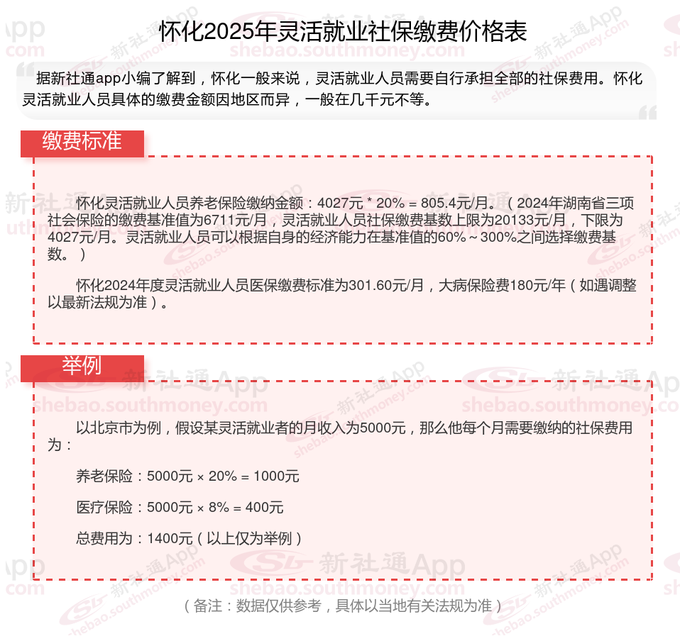
怀化灵活就业人员社保缴费档次表:一般分为五个档次,具体为上年度在岗职工平均工资的60%、70%、80%、90%和100%。灵活就业人员可以根据自己的意愿选择缴费档次,缴费比例为20%,其中12%进入统筹基金,8%进入个人账户。
二、
交社保的重心目的在于保护公民在遭遇年老、疾病、工伤、失业及生育等生活风险时,能够依据法律法规,从我国与社会那里获得必要的物质援助与帮助。社保的作用为:
1.可以稳定社会生活;
2.可以实现再分配;
3.可以促进经济发展;
4.大部分地区购车买房和社保挂钩,要求只有缴纳社保满一定的期限,才可以在当地购车买房;
5.社保中包含的五大保险,各有各的作用,养老保险可以用于退休后领取养老金,以及丧葬费和抚恤费的发放;医疗保险可以用于医疗费用报销以及退休后享受医疗保险待遇;失业保险可以用于失业后领取失业保险金以及医疗费用补贴等;工伤保险可以用于支付工伤治疗费用、生活护理费、伤残补助和伤残津贴等;生育保险可以用于生育津贴领取、生育补助金领取、生育医疗费用报销和产假享受等。
灵活社保缴费
社保续交
灵活社保缴费
社保缴纳
六盘水社保
社保缴纳基数
社保缴纳
灵活社保缴费
景德镇社保缴费
缴纳社保