社保即社会保险,是依法建立的一种社会保险,旨在保护公民在年老、疾病、工伤、失业、生育等情况下依法获得物质帮助的权利。社会保险通过立法形式实施,以劳动者为保护对象,涵盖养老保险、医疗保险、失业保险、工伤保险和生育保险等主要项目。
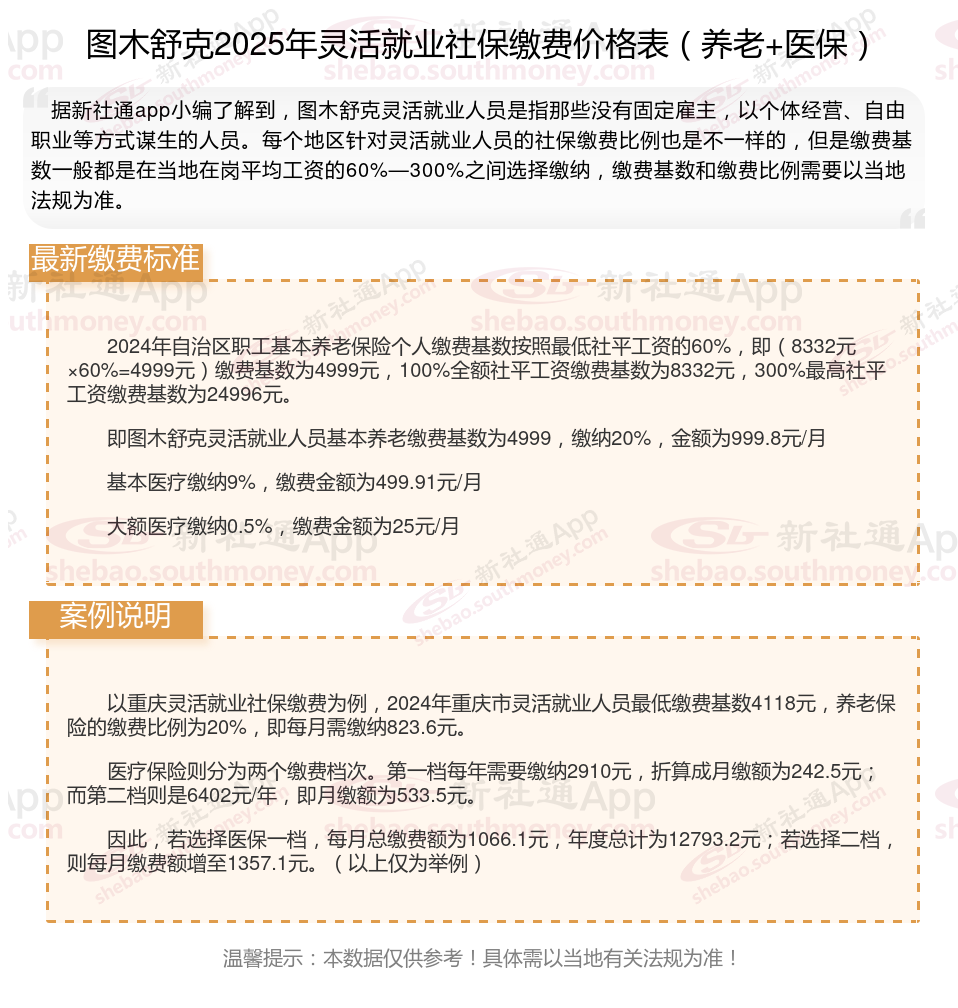
接下来了解一下,图木舒克灵活就业人员社保缴费标准是多少?退休能领多少钱呢?根据新社通app-社保缴费查询工具提供的2025社保缴费标准详情数据:

》如何了解自己的社保缴纳明细吗?点击新社通app社保计算器,帮您计算!
新社通app数据所得,数据仅供参考。
据新社通app数据显示,2024-2025年图木舒克灵活就业人员养老保险的缴费标准:
养老保险缴费基数的下限为4999元;养老保险缴费比例为20%。
(注:本文数据仅供参考,具体以当地缴费标准为准)
社保续交需要哪些手续?
离职无单位续保
如果你离职以后没有单位,但自己还想缴纳社保,那就可以去社保局办理个人社保续保。
也就是凭解除劳动关系的证明,前往你原来单位所在地的市人社局办理缴费手续,也可以到你户籍所在地的区人社部门办理个人参保手续社保缴费。
具体操作如下:
1、想要办理个人社保缴费,就需要持个人身份证和单位解除劳动合同关系的证明去当地社保局,把公司代缴社保转为个人缴费,因为你没有在单位工作,那就需以灵活就业人员的身份才能进行个人社保续保。
2、根据自己的交费能力选择一个档进行社保续保缴费。而缴费的基数越高,个人社保缴费就越多,你的个人帐户也会相应存入更多的钱。
3、个人一般只允许缴纳养老、医疗和生育保险,只有单位才能办理五险一金。
社保缴纳
灵活就业补贴
聊城社保费
社保卡
社保缴纳
社保卡
4050补贴
福州社保缴费
灵活社保缴费
社保缴纳