灵活就业人员基本养老保险:灵活就业人员养老保险缴费由个人承担缴纳单位和个人部分,按月缴费,缴费比例和缴费基数有确定要求;按照有关要求,灵活就业人员不得以事后追补缴费的方式增加灵活就业期间的缴费年限。灵活就业人员其他就业时段的补缴方法要求执行。
那么,温州灵活就业人员社保缴费基数最新标准,温州灵活就业社保多少钱一个月?根据新社通app-社保缴费查询工具提供的2025社保缴费标准详情数据:

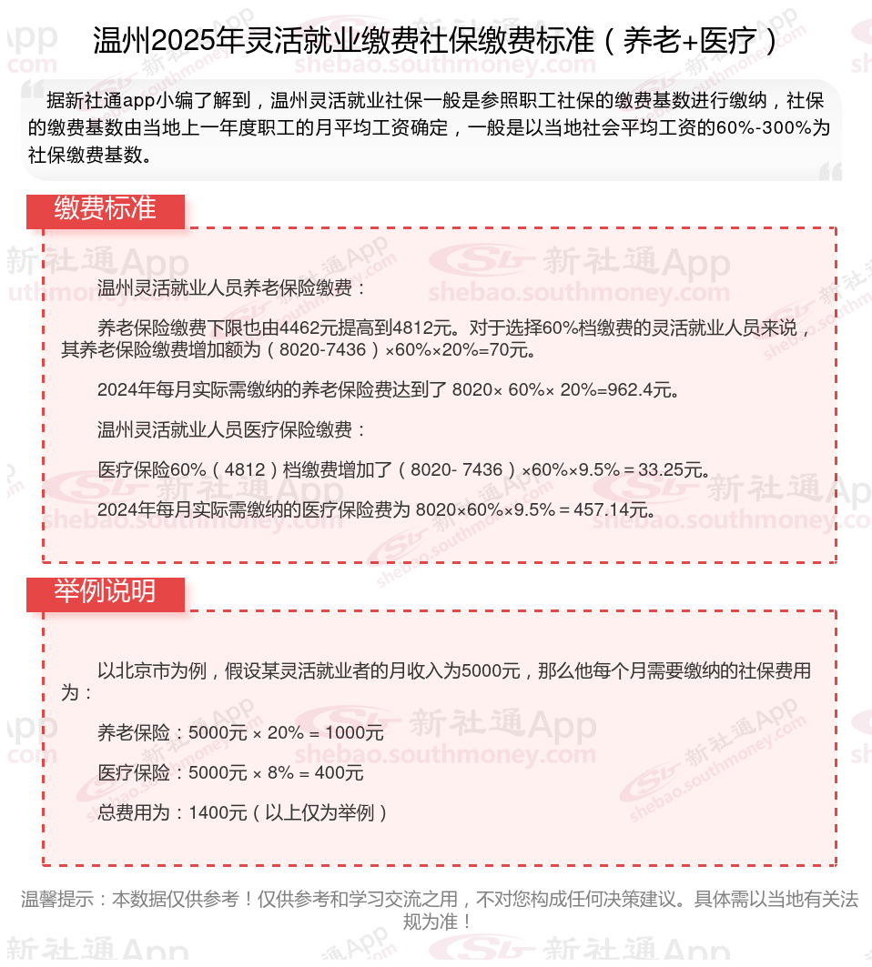
据新社通app数据显示,温州灵活就业养老保险缴费基数2024-2025年最新标准如下:
2025年度,全省职工基本养老保险缴费基数上限为全口径工资的300%,即24930元/月;下限为全口径工资的60%,即4462元/月。
个人缴费比例:20%;
(注:本文数据仅供参考,具体以当地缴费标准为准)
》》还不知道自己社保缴纳明细吗?点击新社通app社保计算器,查询所在城市社保缴费明细!
新社通app数据所得,数据仅供参考。
社保的作用为:
1.经济保险:社保中的各项保险体系,如养老保险、医疗保险、失业保险等,能够为参保人在遭遇风险时提供经济上的支持。
2.社会保险:社保体系还体现了对公民的社会责任,通过为公民提供基本的生活和福利,促进社会公平和稳定。缴纳社保是公民履行社会责任的体现,也是享受社会保险体系的前提。
3.储蓄和投资:社保体系中的公积金体系,为公民提供了一种储蓄和投资的方式。通过缴纳公积金,公民可以在购房、租房等方面获得资金支持,同时也可以通过公积金的增值收益获得一定的投资回报。
缴纳社保
退休工资计算
缴纳社保
张掖
灵活社保缴费
社保缴费基数及比例
4050补贴
灵活社保缴费
灵活社保缴费
缴纳基数