4050社保补贴标准据新社通app小编了解,通常,4050社保补贴包含基本医疗保险和基本养老保险两个险种,社保补贴金额为申请人实际缴纳基本养老保险和基本医疗保险金额的2/3,具体标准以当地社保局公布的数据为准!那么巴彦淖尔灵活就业人员4050补贴最新标准是多少,巴彦淖尔4050灵活就业人员社保补贴一年可以有多少钱?接下来随新社通APP小编具体了解一下4050社保补贴内容。
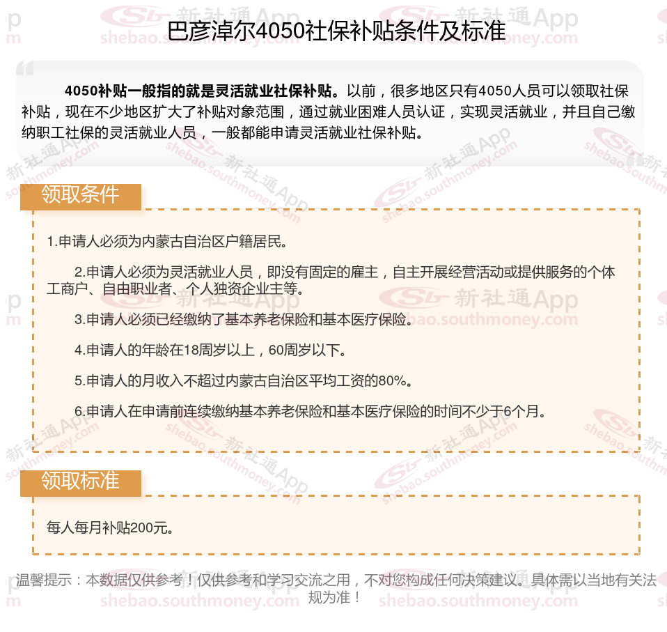
一、2025年巴彦淖尔灵活就业4050社保补贴标准和条件是什么

二、2025年巴彦淖尔不可以领取灵活就业4050社保补贴的六类人:
巴彦淖尔不可以领取灵活就业4050社保补贴的六类人:
1、农村户口;
2、非就业困难人员;
3、超出自住房,有多余商品房或车辆;
4、超出法定退休年龄的;
5、未失业登记;
6、未以灵活就业人员身份交社保。
三类人符合领取灵活就业4050社保补贴的标准:贫困户、低保对象、重度残疾人等三类主要就业困难人员。
不过,符合特殊情况的部分农村户口人员是可以申请的,具体要咨询当地社保部门了。
社保可以自己缴纳吗?
石河子社保缴费
社保缴纳
社保
社保断交
社保缴纳
个人社保缴费记录
大理社保
养老金
灵活社保缴费