灵活就业社保是指未与用人单位建立劳动关系的个人,如自由职业者、个体工商户或其他灵活就业人员,可以自愿参加的社会保险。
据新社通app数据显示,桂林灵活就业养老保险缴费基数2024-2025年最新标准如下:
2025年度,全省职工基本养老保险缴费基数上限为全口径工资的300%,即20268元/月;下限为全口径工资的60%,即4053.6元/月。
个人缴费比例:20%;
(注:本文数据仅供参考,具体以当地缴费标准为准)
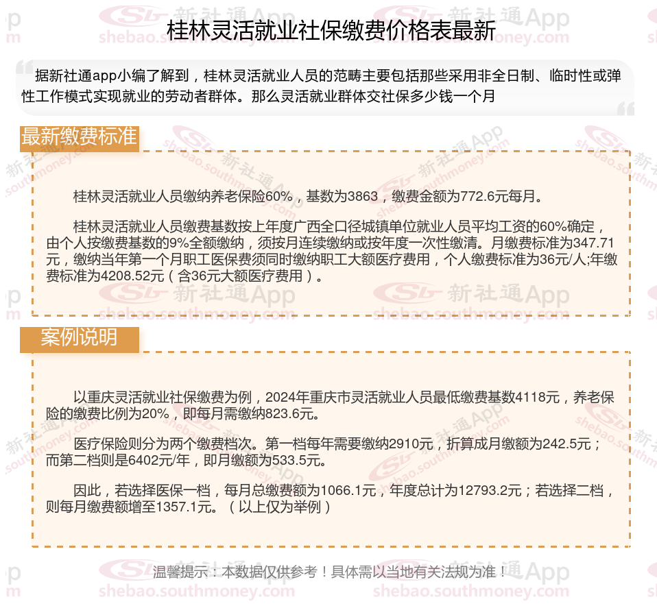
桂林灵活就业人员社保缴费基数2024-2025年最新标准是多少 灵活就业交社保划算吗?下表是2024-2025年桂林社保费用明细参考,根据新社通app-社保缴费查询工具提供的最新数据如下:

桂林灵活就业人员缴纳养老保险60%,基数为3863,缴费金额为772.6元每月。
桂林灵活就业人员缴费基数按上年度广西全口径城镇单位就业人员平均工资的60%确定,由个人按缴费基数的9%全额缴纳,须按月连续缴纳或按年度一次性缴清。月缴费标准为347.71元,缴纳当年第一个月职工医保费须同时缴纳职工大额医疗费用,个人缴费标准为36元/人;年缴费标准为4208.52元(含36元大额医疗费用)。
灵活就业社保:缴费基数为上年全省在岗职工月平均工资的60%-300%。
缴纳社保
河南周口
社保断交
齐齐哈尔社保
浙江绍兴社保
灵活就业补贴
大理社保
社保卡
灵活社保缴费
社保缴纳