灵活就业人员缴纳的社保费用,通常是根据当地的社保缴费基数来计算。每个地区的缴费基数都不一样,以江苏为例,2024年灵活就业的最低缴费档次是10785.6元。
湖北宜昌灵活就业社保交多少钱?最新湖北宜昌灵活就业人员社保养老缴费标准明细来了,根据新社通app-社保缴费查询工具提供的2025社保缴费标准详情数据:

提示:若您想知道更多的社保缴纳明细,可点击下方使用查询社保计算器,新社通app还为您提供社保养老规划方案。
新社通社保计算器计算所得,数据仅供参考。
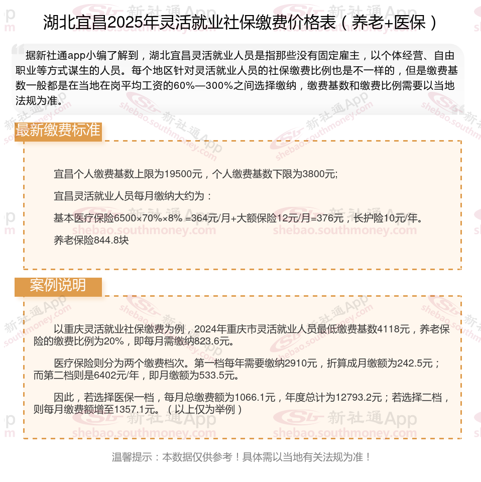
据新社通app数据显示,湖北宜昌灵活就业养老保险缴费基数2024-2025年最新标准如下:
2025年度,全省职工基本养老保险缴费基数上限为全口径工资的300%,即19500元/月;下限为全口径工资的60%,即3800元/月。
个人缴费比例:20%;
(注:本文数据仅供参考,具体以当地缴费标准为准)
温馨提示:本数据仅供参考!仅供参考和学习交流之用,不对您构成任何决策建议。具体需以当地有关法规为准!
湖北宜昌灵活就业社保
灵活社保缴费
社保多少钱
龙岩社保缴费
灵活就业补贴
社保缴纳
缴纳社保
社保缴费基数
社保缴纳
灵活社保缴费