灵活交社保和职工社保在参保对象、缴费主体、缴费比例、缴纳险种、缴费基数、户籍限制以及享受的待遇等方面存在明显的差异。这些差异反映了两种社保体系的不同设计理念和目标人群。
据新社通app数据显示,遵义灵活就业人员养老保险缴费基数2024-2025年最新标准如下:
缴费基数下限暂按不低于4363.35元/月执行。按照个人20%的缴费费率,个人养老保险缴费金额低于872.67元/月。
(注:本文数据仅供参考,具体以当地缴费标准为准)
社保一个月自费多少钱?灵活就业交社保划算吗?根据新社通app-社保缴费查询工具提供的最新数据如下:

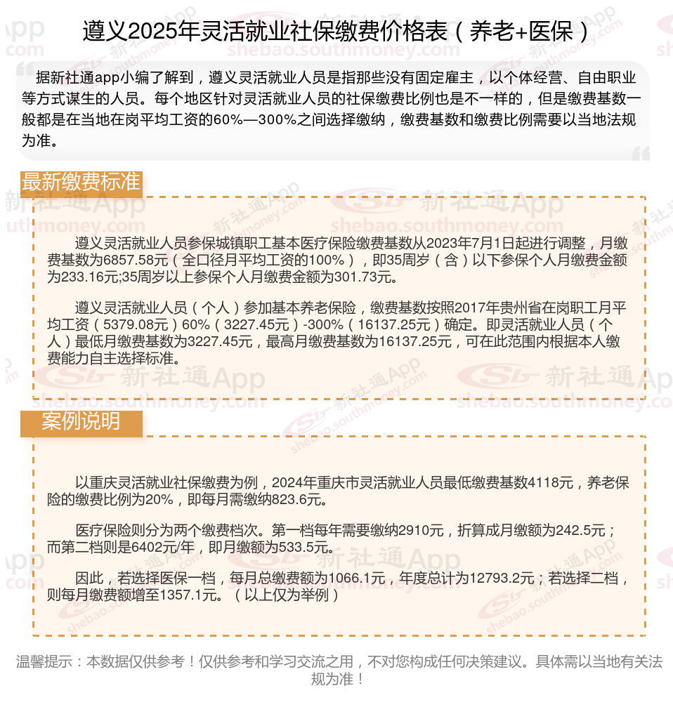
遵义灵活就业人员参保城镇职工基本医疗保险缴费基数从2023年7月1日起进行调整,月缴费基数为6857.58元(全口径月平均工资的100%),即35周岁(含)以下参保个人月缴费金额为233.16元;35周岁以上参保个人月缴费金额为301.73元。
遵义灵活就业人员(个人)参加基本养老保险,缴费基数按照2017年贵州省在岗职工月平均工资(5379.08元)60%(3227.45元)-300%(16137.25元)确定。即灵活就业人员(个人)最低月缴费基数为3227.45元,最高月缴费基数为16137.25元,可在此范围内根据本人缴费能力自主选择标准。
社保缴纳
琼海社保费
灵活就业社保
社保缴纳
缴纳社保
缴纳社保
鄂州社保费
社保缴纳
鹤壁社保